|
|
|
|
|
一种对CVA16易感的hSCARB2 Knock-in 小鼠模型 | MDPI Viruses |
|
|
论文标题:A New Human SCARB2 Knock-In Mouse Model for Studying Coxsackievirus A16 and Its Neurotoxicity
论文链接:https://www.mdpi.com/1999-4915/17/3/423
期刊名:Viruses
期刊主页:https://www.mdpi.com/journal/viruses
2025年3月14日,中国医学科学院医学生物学研究所黄璋琼团队在Viruses发表了题为“A New Human SCARB2 Knock-In Mouse Model for Studying 2 Coxsackievirus A16 and Its Neurotoxicity”的论文。研究报道了一种使用CRISPR/Cas9技术构建的hSCARB2 KI小鼠模型,该模型对CVA16易感并可用于相关神经病理机制的研究。
研究背景
柯萨奇病毒 A16(CVA16)是目前在国内引发大规模流行的主要毒株。由于CVA16 具有严格的宿主特异性,人类是目前已知的唯一自然宿主,这对研究其感染机制及疫苗开发造成了极大限制。已有研究表明,人类清道夫受体 B 类成员 2(hSCARB2)是 CVA16主要功能受体,在病毒入侵宿主细胞的早期阶段发挥关键作用。
研究方法
为了克服 CVA16 的宿主限制性,本研究利用 CRISPR/Cas9 技术构建 hSCARB2 KI 小鼠,并系统性评估其对 CVA16 的易感性。
研究结果
实验结果表明,该模型在 10、21 及 30 日龄均可被 CVA16 感染,并表现出典型的手足口病的病理特征。尤其在 10 日龄小鼠中,CVA16 感染可引起严重的 CNS 损伤,导致运动功能障碍、共济失调、下肢瘫痪甚至死亡。此外,病毒载量检测显示,感染小鼠的脑组织中 CVA16 复制水平显著升高,提示该模型在 CNS 感染研究中的潜在应用价值。

图1:KI小鼠对CVA16感染的易感性。(A)10日龄KI小鼠和WT小鼠的存活率曲线,用对数秩检验分析KI小鼠和WT小鼠感染CVA16的存活率的统计学差异(*P=0.0131)。(B)使用双因素方差分析显示,与 WT 小鼠相比,KI小鼠的体重显著下降(****P < 0.0001,**P<0.01)。(C) 监测 21 日龄 KI 小鼠(n=7)和 WT 小鼠(n=7)感染 CVA16 后 10 天内的体重变化。使用双因素方差分析显示,与WT小鼠相比,KI小鼠的体重显著下降(*P < 0.05)。(D)在感染CVA16后10天的KI小鼠中观察到共济失调、活动减少和后肢瘫痪等临床症状,通常在感染后6-7 天出现。

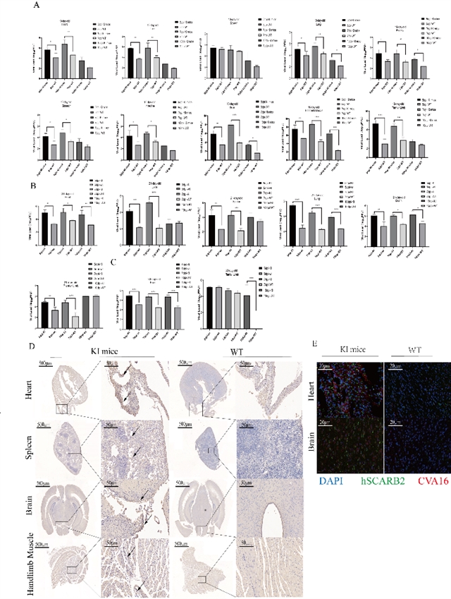
图2:实时定量PCR 评估 Rose26-hSCARB2 KI 小鼠和 WT 小鼠的 CVA16 病毒载量。(A)在 10 日龄组(n=3),分别在感染后 5、7 和 10 天检测 KI 小鼠和 WT 小鼠的心、肝、脾、肺、肾、胃、肠、脑、后肢肌肉和足垫的病毒载量,并且感染后7天病毒载量达到了峰值,在心、肝及肺等组织中观察到病毒高表达情况。其中,心脏组织病毒载量高达1×107PFU,脑组织和下肢足垫(limb)中达到1×108PFU,后肢肌肉病毒复制最为明显,载量高达1×108.5PFU。(B)21日龄组(n=3),在感染后5天和7天,心、肝、肺、脑及下肢脚垫(limb)中观察到了高病毒载量。(C)30日龄组(n=3),较WT组,在感染中期(7天),病毒载量在脑组织以及下肢(limb)中观察到了显著性差异(图4C)。(D) 30日龄组(n=3),在感染病毒后7天,取心脏、脾脏、下肢肌肉及脑组织进行IHC检测,其结果显示,在hSCARB2蛋白水平、mRNA水平达到峰值的组织中,CV-A16抗原的表达也是达到高峰(黑色箭头所示),而在WT小鼠中均未观察到或观察到少量病毒抗原。(E)使用免疫荧光检测10日龄组(n=3)KI小鼠体内病毒抗原与hSCARB2的分布情况。结果表明KI组小鼠在感染CVA16后第7天的心脏及脑组织存在hSCARB2蛋白和CVA16病毒抗原共定位现象。

图3:10、21及30日龄小鼠感染CVA16后7天的小鼠组织病理学分析(n=3),组织损伤(箭头所示)。(A)10日龄小鼠在感染后第7天,脊髓及脑组织组织可见多量神经元细胞空泡变性以及神经元细胞坏死,细胞排列紊乱,伴多量小胶质细胞浸润,脑组织还观察到多量神经元固缩、深染,胞核胞质分界不清,嗜碱性增强,出现大面积水肿;而WT小鼠的脊髓组织仅可见少量神经元细胞空泡变性,脑组织可见神经元形态规则,未见明显异常;KI小鼠的肌肉组织可见局部小面积肌细胞坏死,肌纤维排列紊乱,伴大量淋巴细胞浸润,WT感染组小鼠未见明显异常。另外, KI小鼠肺组织观察到大面积肺泡以及支气管上皮细胞坏死,伴多量中性粒细胞浸润;脾脏组织中红髓可见大面积出血,伴多量中性粒细胞浸润;心脏组织观察到少量心肌细胞水样变性,胞质疏松淡染。而WT小鼠的同样组织仅受轻微影响或者未观察到明显变化。(B)21日龄KI小鼠脊髓、大脑、后肢肌肉、脾脏显示了与10日龄小鼠相似的病理特征,而WT小鼠的同样组织未观察到明显变化。(C)30日龄KI小鼠脊髓、大脑组织显示了与10及21日龄小鼠相似的相似病变。
进一步分析发现,CVA16 感染导致 KI 小鼠大脑和脊髓中出现广泛的神经元坏死及炎症细胞浸润,显示出较强的神经毒性且感染小鼠脑组织中的 IL-6、IL-12 及 TNF-α 水平显著升高。同时,免疫荧光分析进一步揭示,感染小鼠的脑组织中特别是大脑皮层的 GFAP 和 IBA1 的表达显著增强,表明星形胶质细胞和小胶质细胞均被过度激活,并主要集中于大脑皮层,且其分布模式与病毒载量呈高度一致性。这些结果表明,CVA16 可能通过诱导神经胶质细胞的过度激活,引发 CNS 内的局部炎症反应,从而加剧神经元损伤,导致严重的神经功能障碍,最终引发共济失调、肢体瘫痪,甚至死亡。
本研究工作得到云南省技术创新人才培养对象项目(202105AD160018),中国医学科学院医学与健康科技创新工程项目(2021-I2M-1-043),国家自然科学基金联合基金项目(U2202214),科技创新 2030-重大专项(2023ZD0406306)的项目资助。医学生物学研究所黄璋琼主任技师和范胜涛副研究员为论文共同通讯作者,吴海婷为论文的第一作者。
论文链接: https://www.mdpi.com/1999-4915/17/3/423
特别声明:本文转载仅仅是出于传播信息的需要,并不意味着代表本网站观点或证实其内容的真实性;如其他媒体、网站或个人从本网站转载使用,须保留本网站注明的“来源”,并自负版权等法律责任;作者如果不希望被转载或者联系转载稿费等事宜,请与我们接洽。