|
|
|
|
|
文献清单:人工智能热门综述荐读| MDPI Applied System Innovation |
|
|
期刊名: Applied System Innovation
期刊主页: https://www.mdpi.com/journal/asi
本期编辑为您推荐了Applied System Innovation (ISSN 2571-5577, IF 3.7, CiteScore 9.9) 期刊在2023–2025年发表的有关人工智能或机器学习应用方面的热门综述文章。希望能为相关领域学者提供新的思路和参考,欢迎阅读。
1. Factors Impacting the Adoption and Acceptance of ChatGPT in Educational Settings: A Narrative Review of Empirical Studies
影响 ChatGPT 在教育环境中应用和接受度的因素:实证研究的综述
http://dx.doi.org/10.3390/asi7060110
Al-kfairy, M. Factors Impacting the Adoption and Acceptance of ChatGPT in Educational Settings: A Narrative Review of Empirical Studies. Appl. Syst. Innov. 2024, 7, 110. https://doi.org/10.3390/asi7060110

2. AI-Enabled Electrocardiogram Analysis for Disease Diagnosis
人工智能辅助心电图分析在疾病诊断中的应用
http://dx.doi.org/10.3390/asi6050095
Khan Mamun, M.M.R.; Elfouly, T. AI-Enabled Electrocardiogram Analysis for Disease Diagnosis. Appl. Syst. Innov. 2023, 6, 95. https://doi.org/10.3390/asi6050095

3. eXplainable Artificial Intelligence in Process Engineering: Promises, Facts, and Current Limitations
可解释人工智能在过程工程中的应用:前景、现状与局限性
http://dx.doi.org/10.3390/asi7060121
Di Bonito, L.P.; Campanile, L.; Di Natale, F.; Mastroianni, M.; Iacono, M. eXplainable Artificial Intelligence in Process Engineering: Promises, Facts, and Current Limitations. Appl. Syst. Innov. 2024, 7, 121. https://doi.org/10.3390/asi7060121

4. Buzzing through Data: Advancing Bee Species Identification with Machine Learning
数据驱动:利用机器学习推进蜜蜂物种识别
http://dx.doi.org/10.3390/asi7040062
Ratnayake, A.M.B.; Yasin, H.M.; Naim, A.G.; Abas, P.E. Buzzing through Data: Advancing Bee Species Identification with Machine Learning. Appl. Syst. Innov. 2024, 7, 62. https://doi.org/10.3390/asi7040062

5. Exploring the Intersection of Ergonomics, Design Thinking, and AI/ML in Design Innovation
探索人体工程学、设计思维和人工智能/机器学习在设计创新中的交汇点
http://dx.doi.org/10.3390/asi7040065
Leão, C.P.; Silva, V.; Costa, S. Exploring the Intersection of Ergonomics, Design Thinking, and AI/ML in Design Innovation. Appl. Syst. Innov. 2024, 7, 65. https://doi.org/10.3390/asi7040065

6. Generative Artificial Intelligence and Transversal Competencies in Higher Education: A Systematic Review
生成式人工智能与高等教育中的跨领域能力:系统性综述
http://dx.doi.org/10.3390/asi8030083
Deroncele-Acosta, A.; Sayán-Rivera, R.M.E.; Mendoza-López, A.D.; Norabuena-Figueroa, E.D. Generative Artificial Intelligence and Transversal Competencies in Higher Education: A Systematic Review. Appl. Syst. Innov. 2025, 8, 83. https://doi.org/10.3390/asi8030083

7. A Systematic Review of Responsible Artificial Intelligence Principles and Practice
负责任的人工智能原则与实践的系统性综述
http://dx.doi.org/10.3390/asi8040097
Gunasekara, L.; El-Haber, N.; Nagpal, S.; Moraliyage, H.; Issadeen, Z.; Manic, M.; De Silva, D. A Systematic Review of Responsible Artificial Intelligence Principles and Practice. Appl. Syst. Innov. 2025, 8, 97. https://doi.org/10.3390/asi8040097

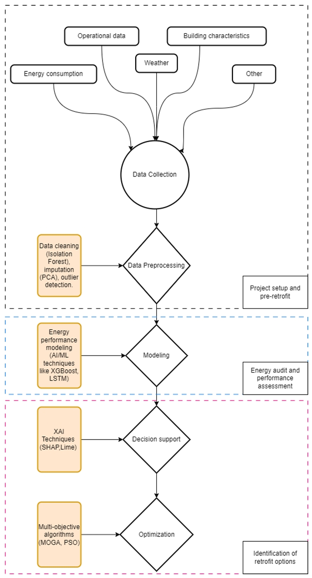
8. Data-Driven Decision Support for Smart and Efficient Building Energy Retrofits: A Review
面向智能高效建筑节能改造的数据驱动决策支持:综述
http://dx.doi.org/10.3390/asi8010005
Baset, A.; Jradi, M. Data-Driven Decision Support for Smart and Efficient Building Energy Retrofits: A Review. Appl. Syst. Innov. 2025, 8, 5. https://doi.org/10.3390/asi8010005

9. A Systematic Mapping Study on the Modernization of Legacy Systems to Microservice Architecture
传统系统向微服务架构现代化的系统映射研究
http://dx.doi.org/10.3390/asi8040086
Fávero, L.F.; Almeida, N.R.d.; Affonso, F.J. A Systematic Mapping Study on the Modernization of Legacy Systems to Microservice Architecture. Appl. Syst. Innov. 2025, 8, 86. https://doi.org/10.3390/asi8040086

10. Bibliometric Trends in Industry 5.0 Research: An Updated Overview
工业5.0研究的文献计量趋势最新概述
http://dx.doi.org/10.3390/asi6040063
Madsen, D.Ø.; Berg, T.; Di Nardo, M. Bibliometric Trends in Industry 5.0 Research: An Updated Overview. Appl. Syst. Innov. 2023, 6, 63. https://doi.org/10.3390/asi6040063

相关特刊推荐
Reviews of Critical and Emerging Technologies for Applied System Innovation
特刊链接: https://www.mdpi.com/journal/asi/special_issues/309YXX0VUH
期刊简介

Applied System Innovation (ASI, ISSN 2571-5577) 是一个聚焦于集成工程与技术,经同行评审的国际性开放获取期刊。该期刊由国际知识创新和发明学会 (IIKII) 所有,由MDPI以月刊的形式在线出版。目前期刊已被Ei Compendex、Scopus、ESCI (Web of Science) 等重要数据库收录。
期刊致力于发表应用系统创新方面的研究成果,最终目标是发现与未来设计相关的新型学科知识,促进一系列行业技术的发展,提高社会福利水平。期刊欢迎对应用系统创新感兴趣的研究者提交原创性研究论文和综述文章。
期刊主编

Prof. Dr. Christos Douligeris
University of Piraeus, Greece
投稿优势:
•更高曝光度
Applied System Innovation期刊目前已被Ei Compendex、Scopus、ESCI (Web of Science), Inspec 等多个数据库收录。
•更快发表速度
|
Time to First Decision
|
22 Days
|
|
Acceptance to Publication
|
4.8 Days
|
•开放获取
读者可以免费阅读/下载期刊文章。
•作者持有版权
更多投稿和合作等相关事宜,请联系期刊邮箱: asi@mdpi.com
特别声明:本文转载仅仅是出于传播信息的需要,并不意味着代表本网站观点或证实其内容的真实性;如其他媒体、网站或个人从本网站转载使用,须保留本网站注明的“来源”,并自负版权等法律责任;作者如果不希望被转载或者联系转载稿费等事宜,请与我们接洽。