|
|
|
|
|
FDE 和震等 | 中国学分互认体系建设中建设主体的参与策略 |
|
|
论文标题:Participating Strategy of the Constructors in the Construction of Credit Transfer System in China
期刊:Frontiers of Digital Education
作者:Zhen He, Tao Bu
发表时间:30 Oct 2025
DOI: 10.1007/s44366-026-0077-z
微信链接:点击此处阅读微信文章

全球经济向 “知识经济” 转型,数字化与信息技术重塑就业格局,跨学科整合与技能持续更新成为核心需求,传统 “一次性教育” 已难以适配终身学习趋势,学分互认系统(CTS)成为提升国家人力资本的关键载体。当前中国 CTS 建设面临学分转移需求不足、资源投入缺乏持续性、利益分配不均、认证标准不统一等问题,如何协调学习者、学校、政府三方利益诉求,明确参与策略与分工,推动 CTS 高质量发展成为核心课题。

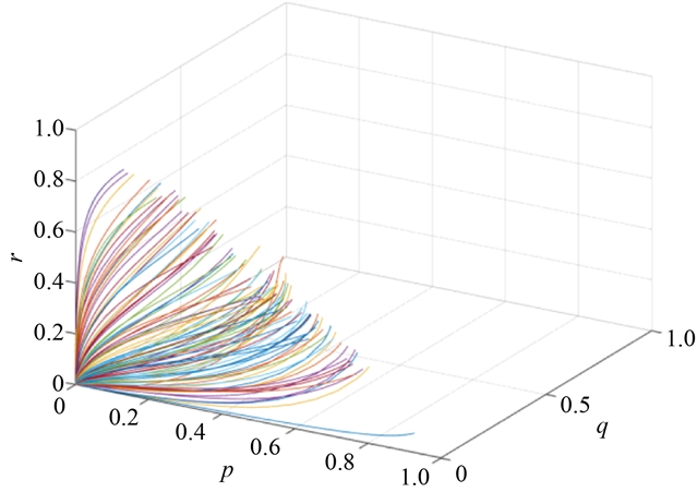
图1 均衡点(0,0,0)的演化路径。r为政府采取 “强主导” 策略的概率;p为协同教学场景中学习者采取 “强参与” 策略的概率;q为学校采取 “主动参与” 策略的概率。
研究论文
北京师范大学教育学部和震教授等在 Frontiers of Digital Education(《数字教育前沿(英文)》)期刊发表题为Participating Strategy of the Constructors in the Construction of Credit Transfer System in China(《中国学分互认体系建设中建设主体的参与策略》)的研究论文。该研究基于利益相关者理论与演化博弈论,聚焦中国 CTS 建设中学习者、学校、政府三大核心主体,首次搭建三方动态演化博弈模型,量化各方固定成本、可变成本与多元收益,明确策略选择的约束条件与支付逻辑,并通过 MATLAB 软件设置三组参数,模拟 100 次演化过程验证模型稳健性。研究揭示了系统的三大稳定均衡状态,其中 “学习者能力提升导向强参与、学校优质教学资源建设主动参与、政府监管支持强主导”(1,1,1)为最优策略组合,可实现三方福利最大化。该研究突破现有研究聚焦单一主体的局限,从博弈视角解析 CTS 建设机制,为建立成本收益共享机制、统一认证标准、构建终身学习体系提供了科学指引与实践路径。

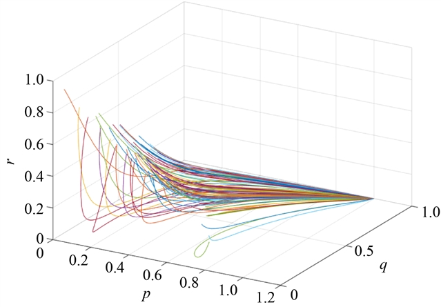
图2 均衡点 (1,1,0) 的演化路径。r 为政府采取 “强主导” 策略的概率;p为协同教学场景中学习者采取 “强参与” 策略的概率;q为学校采取 “主动参与” 策略的概率。
该研究的核心假设为明确博弈外部约束、三方策略选择及成本收益量化指标,在此基础上搭建了学习者–学校–政府三方动态演化博弈模型,并通过 MATLAB 数值模拟、多参数组合测试演化稳定性进行验证;实验结果揭示了系统的三大稳定均衡状态,分别是负向均衡(0,0,0)—— 三方均被动参与,CTS 形同虚设,局部均衡(1,1,0)—— 学习者、学校主动参与,政府弱主导,缺乏持续性,以及最优均衡(1,1,1)—— 三方强协同,实现系统稳定与福利最大化;基于此,理论层面明确了各方分工原则,学习者需以 “能力提升” 为核心,其强参与是资源优化的关键动力,学校应主动建设优质资源,通过声誉积累与规模效应实现双重价值,政府的强主导需聚焦政策引导、资金投入、监督评价,破解认证与重复建设问题,三方协同、利益共享、成本共担是核心原则;总体来看,研究的核心发现是 “三方强协同” 是破解 CTS 建设困境的关键,实践层面需建立全国统一监管评价标准与成本收益共享机制,最终以 CTS 为载体构建覆盖全民的灵活开放型终身学习体系,这一研究既丰富了 CTS 领域理论,也为数字化教育改革提供了重要支撑。

图3 均衡点 (1,1,1) 的演化路径。r为政府采取 “强主导” 策略的概率;p为协同教学场景中学习者采取 “强参与” 策略的概率;q 为学校采取 “主动参与” 策略的概率。
文章信息
Zhen He, Tao Bu. Participating Strategy of the Constructors in the Construction of Credit Transfer System in China. Frontiers of Digital Education, 2026, 3(1): 3
DOI: 10.1007/s44366-026-0077-z

识别二维码 免费获取原文
作者简介

和震,教授,博士生导师,北京师范大学职业与成人教育研究所所长,北师大国家职业教育研究院院长。曾为美国The Ohio State University和德国Technische Universität Dresden二所大学公派访问学者。曾获黄炎培职业教育奖优秀理论研究奖、北京市职业教育教学成果奖一等奖。参与了国家中长期 “人才规划纲要”、“教育规划纲要”、“现代职业教育体系规划纲要”和《职业教育法》修订等系列国家重要职业教育政策和法律的研究和起草工作,多份咨询报告被国家部委采纳。

卜涛,男,博士,北京师范大学教育学部职业与成人教育研究所助理研究员,PLOS One学术编辑。主要从事职业教育信息化、人工智能赋能教育治理、技能人才培养的理论研究、人口结构变化与教育投资决策、学分银行以及终身学习研究。以第一作者身份在《教育研究》、SSCI/CSSCI期刊发表学术成果29篇,在《中国教育报》上发表学术观点3篇。主持《产教融合赋能技能人才培养的路径研究》《以技能人才培养质量为导向的产教深度融合机制与提升路径研究》等国家级课题3项,参与《职业教育与社会经济体系互动演进规律研究》国家级重大课题以及《2020中国职业教育质量年度报告》《面向中小学数学教学的数形结合智能体关键技术研究》《市域产教联合体建设调查研究》等国家课题6项,参与《关于深化产业工人队伍建设改革的意见》《关于开展教育发展“十五五”规划编制专项战略咨询报告》等重要文件的研究工作,得到教育部及职业教育与成人教育司多项批示。
往期回顾
论文解读 | 魏顺平等:大数据在教育评价中的应用
论文解读 | 系统性文献综述:生成式人工智能在教育中应用的实证研究
FDE专题征稿 | 高等教育中的个性化学习与人工智能驱动的创新
期刊介绍
期刊特点
1. 国际化投审稿平台Editorial Manager方便快捷。
2. 严格的同行评议(Peer Review)。
3. 免费语言润色,有力保障出版质量。
4. 不收取作者任何费用。
5. 不限文章长度。
6. 审稿周期:第一轮平均30天,投稿到录用平均60天。
7. 在线优先出版(CAP)。
8. 通过SpringerLink平台面向全球推广。
在线浏览
https://journal.hep.com.cn/fde
(中国大陆免费下载)
https://link.springer.com/journal/44366
在线投稿
https://www.editorialmanager.com/fode/
邮发代号
80-164
联系我们
fde@hep.com.cn
010-58582344, 010-58581581


特别声明:本文转载仅仅是出于传播信息的需要,并不意味着代表本网站观点或证实其内容的真实性;如其他媒体、网站或个人从本网站转载使用,须保留本网站注明的“来源”,并自负版权等法律责任;作者如果不希望被转载或者联系转载稿费等事宜,请与我们接洽。