近日,美国马里兰大学的研究人员揭示了下一代高能量锂离子电池老化衰退的根本机制,这种理解有望改变人们对硅负极老化的认识,并为设计兼具高能量密度与长寿命的电池提供了可能途径。2026年2月3日,相关成果以“Mechanistic understanding of interphase-driven ageing in silicon anodes”为题,发表在Nature Energy期刊上,有望加速长寿命电子产品电动汽车(EV)和未来电池技术的发展。论文通讯作者是马里兰大学化学工程系王春生教授,第一作者是张炜冉,现为南洋理工大学助理教授。
随着电动汽车在全球快速扩张和下一代电动交通工具的到来,电池能量密度和寿命已成为关键瓶颈。在追求更高能量密度锂离子电池的过程中,硅负极长期以来被视为具有变革性潜力的技术。硅的魅力在于其极高的理论容量,与传统石墨负极相比,硅能够存储近10倍的容量且有着极低的成本。然而高能量通常带来了不稳定和低寿命。硅在充放电过程中剧烈的体积膨胀和高电化学反应活性导致界面失效和快速容量衰减,阻碍了其大规模商业应用。
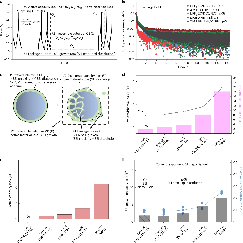
SEI:固体电解质界面膜,是在电极与电解质界面原位生成的纳米级薄膜,旨在保证锂离子传输的同时同时隔离电解质与负极的直接接触与反应。传统微米级硅(µ-Si)上形成的SEI通常与硅表面具有很强的粘附性,初看似乎是有益的。然而,这种强粘附反而成为硅负极衰退的主要根源之一:在循环过程中,硅体积的剧烈膨胀/收缩会在SEI内产生机械应力,使其开裂和碎裂。开裂暴露了新的硅表面,促使SEI不断重建,导致活性锂和电解质组分的不断消耗,从而使电池性能迅速下降。
过去十多年中,研究人员开创性地发现将硅颗粒缩小到纳米尺度可以缓解机械应力,显著提升循环寿命。尽管这一突破让硅负极更接近实际应用,但仍有一个重大挑战未解决:日历寿命,即电池在存储过程中寿命的长短。实际上,即使不使用,硅负极的性能衰减速度也往往远快于石墨,引起学术界和产业界的高度关注。但由于缺乏决定性认识,使得日历寿命的研究难以像循环寿命那样取得突破性进展。
近日,马里兰大学的王春生教授和张炜冉博士在Nature Energy期刊上报道了一项研究,系统揭示了硅负极日历老化的本质机理,首次建立了界面失效主导的循环寿命与日历寿命之间的统一物理框架。

研究表明,硅负极的循环老化和日历老化均源于SEI不稳定。关键在于,两种老化模式虽然由相同机制支配,但具体表现不同:循环衰减主要由硅膨胀收缩引起的SEI开裂主导,而日历老化则主要由长期静置下的SEI溶解驱动,同时SEI开裂也占着重要的位置。该发现澄清了长期争议:提升循环性能是否必然改善存储稳定性,指出二者并非总是正相关,必须同时考虑SEI组成与界面面积效应。

通过引入加速的电压保持(voltage-hold)老化测试方法,并结合多尺度结构与化学表征,研究团队系统比较了不同电解液体系、SEI组成以及硅颗粒尺寸对日历老化行为的影响。结果表明:富含LiF的无机SEI兼具高的silicon-phobicity,低溶解度和高钝化能力,可同时抑制SEI开裂与溶解,使微米级硅负极不仅能达到好的循环寿命还有望使其日历寿命上接近石墨负极。

同时从LiF富集的无机SEI到有机组分占主导的SEI,界面稳定性和修复能力逐步下降,对应的日历老化程度显著加剧。尽管纳米硅能够有效缓解SEI开裂、提升循环性能,但其巨大的比表面积会显著加速SEI溶解,反而导致日历寿命明显缩短;研究表明纳米硅仍具潜力,但需通过电极结构设计来降低电解液–电极的有效接触面积,例如将纳米硅分散于致密碳基体或其他合适的骨架结构中,以实现更优的储存稳定性。这些结果也在实际的全电池开路电压存储测试OCV中进一步得到了验证。

除了揭示硅负极衰退原因外,该研究还提供了实用的开发工具。团队指出日历寿命其实和循环寿命是内在相关的,均受SEI开裂与溶解这两种界面失效机制共同控制。因而循环库仑效率(cycling Coulombic efficiency, cCE)可作为一种有效的预测性指标,用于早期评估日历老化趋势从而加快早期材料和电解液的快速筛选。该指标与传统的漏电流(leakage current)测试相结合,可显著提升日历寿命筛选的准确性与可靠性。

这些结果强调,未来硅负极的发展需要协同优化电解液/SEI化学组成与电极结构设计。由于循环寿命与日历寿命受相同内在机理支配,实现二者的同步提升不仅是必要的,而且在材料与界面层面是可行的。该研究系统建立了cCE、SEI组成、硅颗粒尺寸与日历寿命之间的内在联系,为长寿命硅负极和电解液体系的快速筛选提供了新的理论与方法学基础。也为实现低成本、长寿命、高能量密度锂离子电池奠定了重要基础。(来源:科学网)
相关论文信息:https://doi.org/10.1038/s41560-026-01967-1