|
|
|
|
|
水环境不敏感的NIR-I-to-NIR-I下转换纳米颗粒实现低功率阈值下不透明水体生物标志物稳定检测 |
|
|
导读
水环境中荧光淬灭问题限制了荧光纳米粒子的实际应用。近日,来自韩国汉阳大学的Joonseok Lee团队针对这一挑战,首次开发了一种在NIR-I(700–900 nm)范围内工作的水不敏感下转换荧光纳米粒子(WINPs),有效避免了水分子的干扰,并能够在较低功率辐射强度下有效运行(如图1)。
团队通过单粒子水平光谱表征,证实了其在干燥和水环境中,功率密度阈值和荧光寿命谱均保持一致。并且,WINPs实现了高达22.1 ± 0.9%的量子产率,其检测阈值功率比上转换荧光纳米粒子(UCNPs)低15倍,有效消除了背景噪声,提升了整体性能。在基于WINPs的禽流感病毒(AIVs)样本检测中,在仅100 mW cm−2的激发功率下,实现了100%的灵敏度,且曲线下面积(AUC)达到1.000。
该工作以“ Water-insensitive NIR-I-to-NIR-I down-shifting nanoparticles enable stable biomarker detection at low power thresholds in opaque aqueous environments ” 为题,发表在国际光学顶尖期刊《Light: Science & Applications》。

图1:工作在NIR-I范围内的水不敏感下转换荧光纳米粒子的能量转移过程。
研究背景
近红外光学技术因其能够实时、高灵敏度监测生物分子相互作用,并能够在生物环境中实现高分辨率成像,成为生物医学研究中的理想工具。基于近红外发射的上转换纳米粒子(UCNPs)的光学传感器凭借其高灵敏度的检测能力,成为开发生物应用的有力工具。
常见的近红外发射UCNPs以镱(Yb3+)离子为敏化剂吸收980 nm红外光,最终发射800 nm近红外光。然而,Yb3+离子在980 nm的吸收峰与水分子倍频吸收峰高度重叠,使得其在富水生物环境中会导致信号衰减及额外的热效应。
为解决该问题,研究者采用吸收800 nm红外光的钕(Nd3+)离子作为替代敏化剂,有效抑制了热效应,但Nd3+敏化上转换仍存在量子产率低的缺陷(Q.Y. <1%),迫使系统依赖高功率密度激发。这不仅增加细胞及目标分析物的光损伤风险,还对激光器稳定性造成压力,阻碍了其商业化应用。
创新研究
WINPs的材料特性及水不敏感的光致发光(PL)特性
团队通过透射电子显微镜(TEM)图像、X射线衍射(XRD)图及光谱数据,展示了WINPs的尺寸、结晶性和光学特性(如图2)。并利用宽场光谱成像系统,对比了WINPs和UCNPs在干燥和水环境下的光致发光(PL)特性(如图3),UCNPs在980 nm激发下,水中检测限功率升至干燥环境的2倍(72 W/cm2),寿命衰减21.3%(54.6 μs),信号强度下降10倍。而WINPs在800 nm激发下,在干燥与水环境中均保持5 W/cm2检测限与稳定寿命(波动<1.8%),信号衰减仅1.8倍。证实了WINPs通过单光子下转换机制能够规避水干扰,为低功耗生物传感奠定了基础。

图2:WINPs的材料特性表征。

图3:WINP寿命特性的表征。
入射光的表征及水环境中WINPs性能评估
进一步,团队揭示了800 nm与980 nm激发光在水环境中的传输特性及其对WINPs性能的影响(如图4)。通过模拟与实验证实:800 nm光在10 mm水深穿透率超97%;980 nm光吸收率达54.6%,在2 W/cm2照射下5分钟内引发50°C剧烈温升,导致UCNPs信号衰减60%;而800 nm激发下水温稳定,WINPs信号波动仅4%。在模拟侧流免疫试纸条(NC膜)的含水环境中,WINPs发光稳定(波动<6%),UCNPs则因水分子猝灭及热效应出现40%信号衰减且难以恢复。

图4:800 nm与980 nm激发光在水环境中的传输特性及其对WINPs的影响。
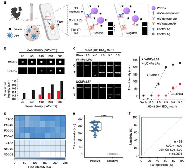
低功率辐照下WINPs-LFA目标病毒检测的评估
最后,团队展示了基于WINPs的侧流免疫分析(LFA)在禽流感病毒(AIV)低功率检测中的卓越性能(如图5)。WINPs在100 mW/cm2下即可产生强信号,而UCNPs需500 mW/cm2。与UCNPs-LFA相比,WINPs-LFA对H9N2病毒的检测灵敏10倍。在65份临床样本验证中,WINPs-LFA实现了100%灵敏度与1.000的AUC值。

图5: WINPs对目标病毒的稳定检测评估。
总结展望
研究团队开发了一种完全工作在NIR-I区域的水不敏感下移荧光纳米粒子——WINPs。WINPs通过高效NIR-I下转换机制,解决了水环境中光学检测的猝灭与热效应问题,在低功率下实现了不透明生物样本的高灵敏、稳定检测,为生物医学传感提供了革新性工具。
尽管当前WINPs在侧流免疫分析中展现出卓越性能,其大规模生产质量控制与体内代谢仍需深入探索。未来,可探索WINPs在深层组织成像与光热协同治疗中的集成应用,开发针对重大疾病(如癌症、神经退行性疾病)的WINPs多功能检测试剂盒,推动其在水富集临床样本(如血液、脑脊液)中的标准化验证;此外,还可结合微型化激光模块与硅基探测器,构建低功耗、高集成的可穿戴传感设备。(来源:LightScienceApplications微信公众号)
相关论文信息:https://doi.org/10.1038/s41377-025-01882-2
特别声明:本文转载仅仅是出于传播信息的需要,并不意味着代表本网站观点或证实其内容的真实性;如其他媒体、网站或个人从本网站转载使用,须保留本网站注明的“来源”,并自负版权等法律责任;作者如果不希望被转载或者联系转载稿费等事宜,请与我们接洽。