|
|
|
|
|
四川农业大学团队基于斑马鱼模型发现高效天然霉菌毒素解毒剂 Engineering |
|
|
论文标题:Revealing High-Efficiency Natural Mycotoxin Antidotes in Zebrafish Model Screening Against Zearalenone-Induced Toxicity
期刊:Engineering
DOI:https://doi.org/10.1016/j.eng.2024.03.016
微信链接:点击此处阅读微信文章

四川农业大学动物营养研究所周小秋教授、冯琳教授团队在《Engineering》发表了题为“Revealing High-Efficiency Natural Mycotoxin Antidotes in Zebrafish Model Screening Against Zearalenone-Induced Toxicity”的研究论文,张鸿运为第一作者。文章揭示了一种基于斑马鱼模型的天然产物筛选策略,成功发现多种可有效缓解玉米赤霉烯酮(Zearalenone, ZEA)毒性的天然化合物。研究团队通过整合表型筛选、转录组分析、蛋白互作网络与连接图谱(CMap)预测等多维方法,系统评估了多种天然产物对ZEA毒性的干预潜力,为开发新型霉菌毒素解毒剂提供了新路径。
玉米赤霉烯酮是一种由镰刀菌属真菌产生的霉菌毒素,广泛污染谷物、香料、干果、牛奶等食品,具有肝毒性、免疫毒性、生殖毒性及潜在致癌性。由于其高稳定性,ZEA在全球范围内难以完全清除,残留毒素通过食物链在生物体内蓄积,严重威胁人类与动物健康。尽管已有研究尝试利用天然产物(Natural Products, NP)缓解ZEA毒性,但缺乏系统、高效的筛选方法,限制了有效解毒剂的发现。

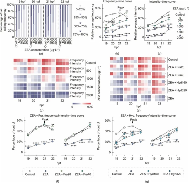
图1 ZEA在斑马鱼中的毒性效应呈现剂量和时间依赖性。
研究团队构建了一种基于斑马鱼胚胎表型的筛选策略,从3948种天然产物中初步筛选出96种候选化合物。通过观察胚胎在ZEA暴露下的形态变化,如尾部缩短、头部/眼睛变小和组织不透明等毒性表型,研究人员评估了这些天然产物的干预效果。结果显示,秦皮素(Fraxetin)和羟基酪醇(Hydroxytyrosol)在缓解ZEA毒性方面表现突出,其中秦皮素在10 μmol·L-1浓度下即可显著改善胚胎表型,其半数有效浓度(EC50)为4.57 μmol·L-1,远低于羟基酪醇的92.08 μmol·L-1。

图2 秦皮素和羟基酪醇的剂量反应和效价测试。
为进一步验证其功效,研究团队采用TCMacro方法对斑马鱼胚胎的自发运动进行量化分析。结果显示,ZEA暴露显著降低了胚胎尾部卷曲频率和强度,而秦皮素处理可将这些指标恢复至接近正常水平,表现出良好的体内解毒活性。相比之下,羟基酪醇虽有一定缓解作用,但整体效果不及秦皮素。

图3 基于自发运动的秦皮素和羟基酪醇功效分析。

图4 秦皮素或羟基酪醇在72和120 hpf对斑马鱼生长的恢复作用。
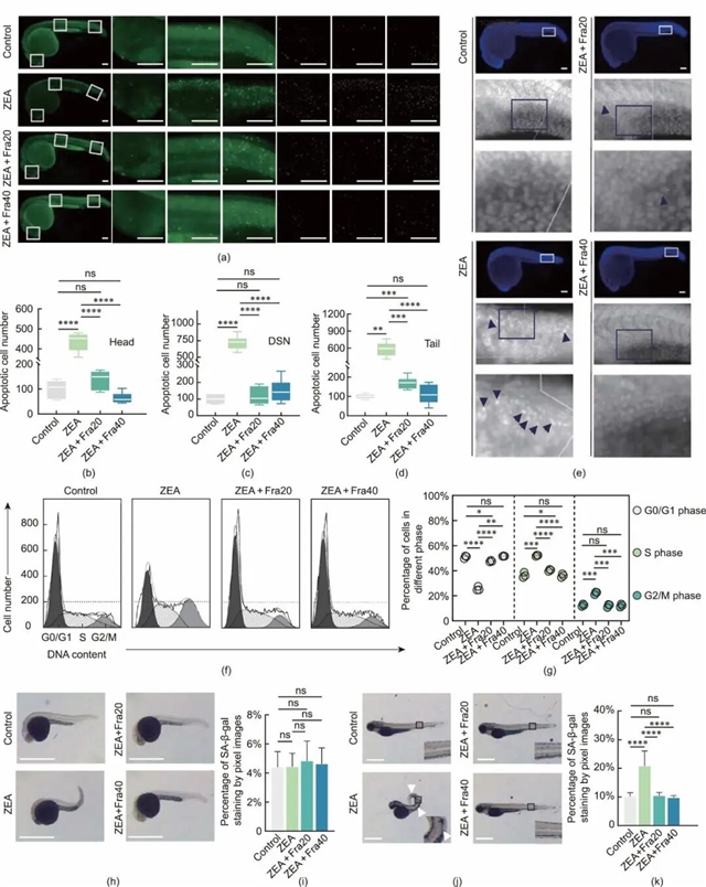
转录组分析显示,ZEA处理导致斑马鱼胚胎中超过500个mRNA表达发生变化,涉及细胞凋亡、细胞周期、细胞衰老等多个生物学过程。通过构建蛋白-蛋白互作网络,研究人员识别出79个差异表达基因构成关键子网络,其中p53为核心枢纽基因。秦皮素处理可显著逆转ZEA诱导的p53过表达,并下调多个与凋亡、周期阻滞和衰老相关的基因表达,提示其通过调控p53和FoxO信号通路发挥解毒作用。
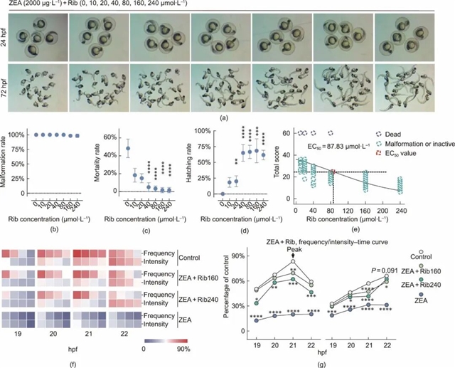
此外,研究还利用CMap数据库对ZEA毒性相关基因表达特征进行比对,预测出可能逆转毒性通路的天然产物。通过斑马鱼模型二次筛选,进一步验证了牛奶树碱、瑞香素和核黄素等化合物的解毒潜力。其中,核黄素虽表现出一定缓解效果,但其EC50值为87.83 μmol·L-1,仍低于秦皮素。

图5 秦皮素逆转ZEA诱导的信号通路调控。

图6 秦皮素明显抑制ZEA诱导的细胞凋亡、G2期阻滞和细胞衰老。

图7 CMap分析应用于高效NP的筛选。

图8 核黄素验证斑马鱼CMap分析结果。
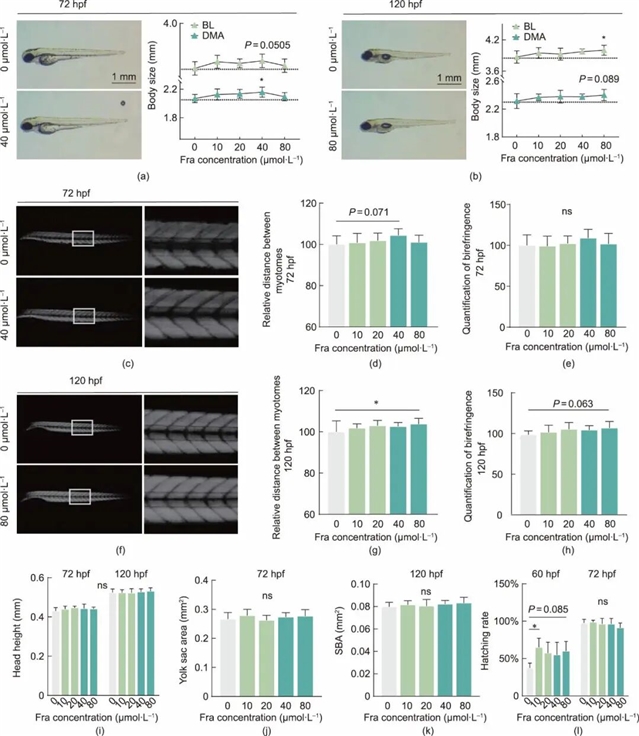
研究发现,秦皮素在单独使用时还可促进斑马鱼胚胎的生长,表现为体长、肌节间距和肌肉双折射强度的增加,且在测试浓度范围内未观察到毒性反应,显示出良好的安全性。

图9 秦皮素对斑马鱼生长的促进作用。
研究表明,秦皮素是一种有效的解毒剂,可以拮抗ZEA诱导的斑马鱼基因表达变化,这为未来开发新型解毒剂提供了极具价值的研究方向。研究指出,尽管使用斑马鱼的表型方法来发现霉菌毒素解毒剂解决了传统方法的一些局限性,但仍然存在一些挑战,包括分辨率不足和实验复杂性。此外,尽管该研究发现许多在其他动物中具有解毒效果的NP也能缓解斑马鱼的毒性表型,但一些NP在表型筛选中未能引起任何可检测的变化。未来的研究应该解决这些问题。
论文信息:
Hong-Yun Zhang,Wei-Dan Jiang,Pei Wu,Yang Liu,Hong-Mei Ren,Xiao-Wan Jin,Xiao-Qiu Zhou,Lin Feng. Revealing High-Efficiency Natural Mycotoxin Antidotes in Zebrafish Model Screening Against Zearalenone-Induced Toxicity. Engineering, 2024, 42(11): 206-222 DOI:10.1016/j.eng.2024.03.016
更多内容
Engineering期刊信息与电子工程学科编委会2025年度工作会议顺利召开
双喜临门!我社《Engineering》《中国工程科学》入选2025中国国际影响力学术期刊榜单
《工程(英文)》:引领工程科技创新 服务国家战略需求
喜报:Engineering海外传播斩获佳绩!
Engineering征稿启事:人工智能赋能工程科技
特别声明:本文转载仅仅是出于传播信息的需要,并不意味着代表本网站观点或证实其内容的真实性;如其他媒体、网站或个人从本网站转载使用,须保留本网站注明的“来源”,并自负版权等法律责任;作者如果不希望被转载或者联系转载稿费等事宜,请与我们接洽。