|
|
|
|
|
基于机器学习的P2P网络借贷信用风险预测的模型优化研究 | MDPI Forecasting |
|
|
论文标题:Optimizing Credit Risk Prediction for Peer-to-Peer Lending Using Machine Learning
论文链接: https://www.mdpi.com/2571-9394/7/3/35
期刊名:Forecasting
期刊主页:https://www.mdpi.com/journal/forecasting
P2P网络借贷,又称社会化借贷,是一种绕过传统金融机构、直接连接借贷双方的线上金融模式,但信息不对称和高违约率问题严重威胁平台运营的稳定性和盈利能力。为应对这些局限,平台开始将信用评估构建为二元分类任务,旨在基于借款人的人口统计特征与财务数据预测违约概率。早期研究多采用逻辑回归和线性判别分析等统计方法,但这些方法难以捕捉复杂的非线性关系。机器学习技术的发展为捕捉非线性关系提供了方案。集成模型在处理高维数据、捕捉特征交互和预测精度方面存在明显优势。但这些模型在超参数调优方面仍面临算力消耗过大、搜索效率不足等挑战。鉴于上述问题,本研究系统对比贝叶斯优化框架(Hyperopt、Optuna)与传统调优方法的效能,重点探索其在计算效率、预测性能、模型稳健性及可解释性方面的综合表现,旨在为P2P平台突破信用评估的计算瓶颈、化解可解释性困境。
研究过程与结果
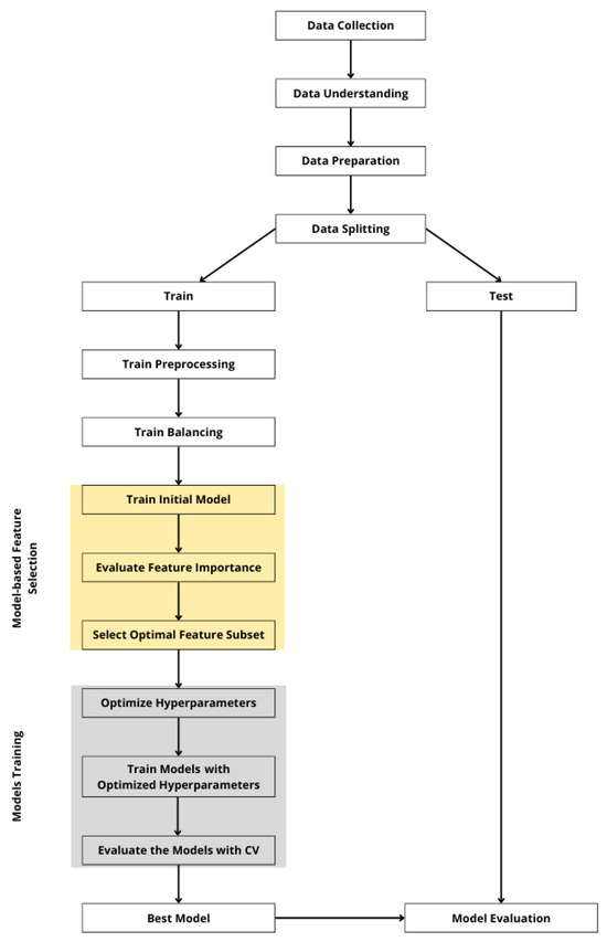
本研究的技术路线如图1所示,整体流程涵盖数据准备、基于模型的特征选择以及模型训练优化三大阶段。

图1 信用风险预测的超参数调优实验设计流程
研究围绕三个核心问题展开:一是系统比较网格搜索、随机搜索、Hyperopt与Optuna四种超参数调优方法的计算效率与预测性能,以寻求计算效率与预测性能的最优权衡,突破传统穷举调参的计算瓶颈;二是评估在最优超参数配置条件下,LR(Logistic Regression,逻辑回归)、RF(Random Forest, 随机森林)、XGBoost(极限梯度提升)及LightGBM(轻量级梯度提升机)的AUC(ROC曲线下面积)性能对参数微扰(±10%)的敏感程度,量化其生产部署的稳健性;三是检验不同调优策略所得最优配置的特征重要性排序是否跨方法稳定一致,从而确保模型可解释性不受调优工具选择的影响。针对上述问题,研究构建了基于TPE(Tree-structured Parzen Estimator,树结构 Parzen 估计器)的Hyperopt贝叶斯优化引擎,设计了超参数敏感性分析机制,并建立了基于Gain(信息增益)与SHAP(SHapley Additive exPlanations,沙普利加性解释)值的跨方法特征重要性验证框架。
为验证上述方法的有效性,实验选取了Lending Club、澳大利亚及中国台湾三个具有代表性的公开数据集。这些数据集涵盖了P2P借贷与信用卡风控的典型场景,均呈现典型的类别不平衡特征,符合真实风控环境的特征。在模型选择上,研究构建了四层对比体系:以LR作为可解释性基线,RF代表Bagging策略,XGBoost和LightGBM分别代表层级优先与叶子优先的梯度提升框架。四类模型在假设复杂度与数据适应性方面差异显著,能够全面评估超参数调优方法对不同算法架构的普适性。为应对类别不平衡问题,评估指标采用AUC、敏感度、特异度及G-Mean(Geometric Mean,几何平均数)。实验基于Google Colab平台,统一使用软件Python 3.10与scikit-learn 1.5.2,通过80/20的训练测试集划分,结合训练集随机下采样与测试集原始分布的处理策略,验证贝叶斯优化引擎在实际风控环境中的综合表现。
研究总结
本研究提出的基于Hyperopt的贝叶斯优化框架实现了计算效率与预测性能的双重突破:LightGBM在Lending Club数据集上耗时从241分钟降至3分钟,效率提升75.7倍,AUC仍保持70.77%;模型对参数微扰(±10%)表现出强稳健性,特征重要性排序跨方法高度一致(Spearman>0.95,斯皮尔曼等级相关系数>0.95)。该框架为破解P2P信用风险评估中的计算瓶颈与可解释性困境提供了高效技术路径。
期刊简介
Forecasting (ISSN 2571-9394) 是一个国际性、同行评审的开放获取期刊,致力于打造预测科学领域的国际化开放交流平台。本刊聚焦前沿预测方法与理论研究,重点关注AI、机器学习等在预测科学研究中的创新引用,鼓励多场景预测应用探索,如经济金融,能源电力,气候环境,灾害安全等。
期刊主编
Prof.Dr. Sonia Leva
Department of Energy, Politecnico di Milano, Italy(意大利米兰理工大学能源系)
投稿优势
Forecasting 期刊目前已被Scopus、ESCI (Web of Science)、EBSCO、ANVUR等多个重要数据库收录。
分区信息:JCR-Q1 (Multidisciplinary Sciences) /CiteScore- Q1 (Economics, Econometrics and Finance (miscellaneous))
2024 Impact Factor:3.2
2024 CiteScore:7.1
Time to First Decision:26.3 天
Acceptance to Publication:3.5 天
所有文章对读者免费,版权由作者持有,重复使用期刊发表的文章无需特别许可。
大型语言模型驱动的预测研究 特刊征稿
在过去十年中,大型语言模型(LLMs)取得了显著进展,展现了其在执行复杂自然语言任务时的卓越准确性。最新研究表明,预训练的大型语言模型可被用于捕捉时间序列数据中的复杂依赖关系,并推动包括预测在内的多样化应用。得益于现有模型的多样性及其在时间序列分析中的灵活配置方式,LLMs展现出高度适应性,能够广泛适用于经济学、金融学等特定领域。
本特刊诚邀提交以下两类高质量论文:一类是介绍LLMs在经济学与金融领域创新性预测应用的研究,另一类是展示在预测方法论的突破研究。
我们欢迎涉及以下主题的稿件:
•运用LLMs预测资产收益与波动率
•基于LLMs的尾部风险预测
•LLMs在经济预测中的应用
•利用LLMs预测商业周期
•基于LLMs的经济周期阶段识别
投稿截止日期:2026年8月1日
了解更多特刊信息:https://www.mdpi.com/journal/forecasting/special_issues/XK0KU3ACU0
第一届国际预测线上会议(IOCFC 2026)开放征稿
为深入探讨预测科学前沿进展与未来方向,MDPI期刊 Forecasting(ISSN: 2571-9394, IF: 3.2, CITESCORE: 7.1)将举办第一届国际预测线上会议 (The 1st International Online Conference on Forecasting | IOCFC 2026) ,于2026年9月21日至22日在线上召开。
本次会议为推进预测科学与实践提供了重要平台,涵盖能源、气候、经济和人工智能等多个关键领域。旨在汇聚研究人员、学者和行业专业人士,促进跨学科合作、创新思想交流以及前沿研究成果展示。

会议主题:
S1. 能源预测与分析
S2. 人工智能预测与大语言模型
S3. 预测与计量经济模型
S4. 气候预测
会议信息:
会议时间:2026年9月21日至22日
会议形式:线上
会议网址:
访问会议官网,了解更多会议详情:https://sciforum.net/event/IOCFC2026
特别声明:本文转载仅仅是出于传播信息的需要,并不意味着代表本网站观点或证实其内容的真实性;如其他媒体、网站或个人从本网站转载使用,须保留本网站注明的“来源”,并自负版权等法律责任;作者如果不希望被转载或者联系转载稿费等事宜,请与我们接洽。