|
|
|
|
|
FASE 亮文解读丨藏猪与杜洛克猪相比增强的脂肪生成和脂肪酸转运能力:基于单细胞RNA测序的细胞异质性研究 |
|
|
论文标题:Enhanced adipogenesis and fatty acid transport in Tibetan pigs compared to Duroc pigs: insights from cellular heterogeneity by scRNA-seq
期刊:Frontiers of Agricultural Science & Engineering
作者:Jiaping LI, Sa LI, Ning LI, Xiaoxiang HU
发表时间:10 Jul 2025
DOI: 10.15302/J-FASE-2025637
微信链接:点击此处阅读微信文章

Dec 2025, Volume 12 Issue 4
· 第十四篇 ·
▎论文ID
Enhanced adipogenesis and fatty acid transport in Tibetan pigs compared to Duroc pigs: insights from cellular heterogeneity by scRNA-seq
藏猪与杜洛克猪相比增强的脂肪生成和脂肪酸转运能力:基于单细胞RNA测序的细胞异质性研究
文章类型:Research Article
发表年份:2025年
第一作者:Jiaping LI, Sa LI
通讯作者:李宁,胡晓湘
Email: ninglcau@cau.edu.cn, huxx@cau.edu.cn
作者单位:中国农业大学生物学院
Cite this article :
Jiaping LI, Sa LI, Ning LI, Xiaoxiang HU. Enhanced adipogenesis and fatty acid transport in Tibetan pigs compared to Duroc pigs: insights from cellular heterogeneity by scRNA-seq. Front. Agr. Sci. Eng., 2025, 12(4): 857-874 DOI:10.15302/J-FASE-2025637
· Graphical abstract ·

· 主 要 内 容 ·
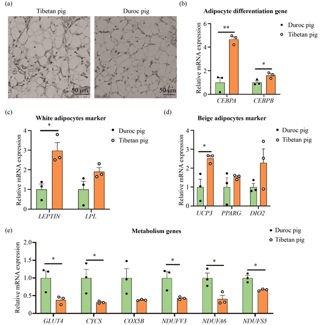
脂肪组织是哺乳动物体内至关重要的能量调节器官,不仅负责储存多余能量,还参与体温维持和代谢平衡。脂肪细胞的发育是一个复杂的动态过程,从具有分化潜能的间充质干细胞逐步增殖分化为前脂肪细胞,最终形成能储存脂肪的成熟脂肪细胞。不同猪种在脂肪沉积能力上存在显著差异,例如我国高原特色品种藏猪以背部脂肪厚、肌间脂肪含量高著称,成年个体脂肪比例可达41%;而全球广泛养殖的杜洛克猪则是典型的瘦肉型品种,瘦肉率达65%,背部脂肪仅约1.5厘米。这种差异背后,脂肪细胞的发育调控机制是什么?为何藏猪能更高效地积累脂肪?
中国农业大学生物学院胡晓湘教授团队通过单细胞RNA测序技术,对这一问题展开了深入探索。研究团队选取4日龄藏猪和杜洛克猪的颈部皮下脂肪组织,分离出包含多种细胞类型的基质血管组分 (SVF) 细胞,利用单细胞RNA测序 (scRNA-seq) 技术解析细胞异质性。结果显示,两种猪的脂肪组织中均存在间充质干细胞、脂肪干细胞、前脂肪细胞、成熟脂肪细胞等多种细胞类型,但藏猪的成熟脂肪细胞比例显著更高。通过拟时序分析发现,藏猪的前脂肪细胞更倾向于快速分化为成熟脂肪细胞,而杜洛克猪的前脂肪细胞则更多停滞在未分化状态。
进一步的基因功能分析揭示,藏猪脂肪细胞中与脂肪酸转运和产热相关的通路活性显著增强。例如,在间充质干细胞、脂肪干细胞和前脂肪细胞阶段,藏猪的脂肪酸转运基因表达水平更高,这意味着其细胞从外界摄取脂肪酸的能力更强。同时,藏猪脂肪细胞中UCP3基因的表达上调,该基因与非颤抖性产热相关,可能帮助藏猪在高原寒冷环境中维持体温。与之相对,杜洛克猪的脂肪细胞则表现出更强的氧化代谢能力,线粒体相关基因表达水平更高,说明其能量消耗速率更快。
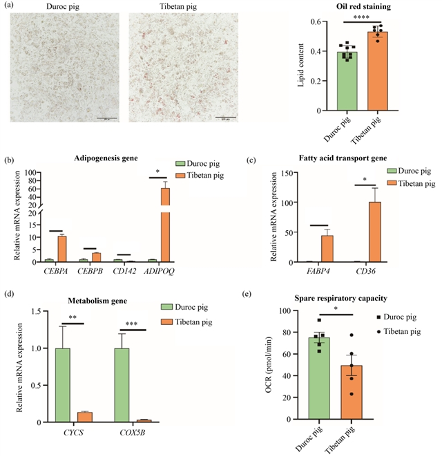
为验证测序结果,研究团队在体外培养了两种猪的SVF细胞。实验显示,藏猪细胞在分化8天后,脂滴含量显著高于杜洛克猪,且脂肪酸转运基因的表达量持续维持高水平;而杜洛克猪的细胞增殖能力更强,在培养24、48和72小时后,细胞数量明显多于藏猪。这些结果与测序分析一致,证实了藏猪在脂肪细胞分化效率和脂肪酸摄取能力上的优势,以及杜洛克猪在细胞增殖和能量代谢上的特点。
本研究通过单细胞测序技术揭示了猪脂肪组织的细胞异质性及其与脂肪沉积的关系,明确了藏猪在脂肪细胞发育早期就已具备更强的成脂潜能,且成熟脂肪细胞的脂肪酸转运活性增强是其高效脂肪沉积的关键。同时,藏猪脂肪细胞较低的代谢活性和氧气消耗,可能是对高原低氧环境的适应性表现。这些发现为理解猪种间脂肪沉积差异提供了新的细胞分子机制,也为猪育种中改善脂肪含量和抗逆性提供了指导。
· 主 要 图 表 ·

图1 藏猪与杜洛克猪颈背部白色脂肪组织的脂肪细胞形态与基因表达。

图2 通过scRNA-seq分析鉴定颈部白色脂肪组织SVF细胞类型。

图3 藏猪与杜洛克猪细胞簇的伪时间分析及上调基因的GO分析。

图4 成熟脂肪细胞成脂能力与基因表达的检测。
《前沿》系列英文学术期刊
由教育部主管、高等教育出版社主办的《前沿》(Frontiers)系列英文学术期刊,于2006年正式创刊,以网络版和印刷版向全球发行。系列期刊包括基础科学、生命科学、工程技术和人文社会科学四个主题,是我国覆盖学科最广泛的英文学术期刊群,其中12种被SCI收录,其他也被A&HCI、Ei、MEDLINE或相应学科国际权威检索系统收录,具有一定的国际学术影响力。系列期刊采用在线优先出版方式,保证文章以最快速度发表。
中国学术前沿期刊网
http://journal.hep.com.cn

特别声明:本文转载仅仅是出于传播信息的需要,并不意味着代表本网站观点或证实其内容的真实性;如其他媒体、网站或个人从本网站转载使用,须保留本网站注明的“来源”,并自负版权等法律责任;作者如果不希望被转载或者联系转载稿费等事宜,请与我们接洽。