|
|
|
|
|
碳捕集技术跨部门耦合实施指南| MDPI Gases |
|
|
论文标题:A Guideline for Cross-Sector Coupling of Carbon Capture Technologies
论文链接: https://www.mdpi.com/2673-5628/4/4/21
期刊名: Gases
期刊主页:https://www.mdpi.com/journal/gases
一、引言
为应对全球变暖,各国政府正积极部署碳捕集(CC)技术以减少CO2排放,这对于水泥厂、炼油厂等难以减排的工业部门尤为重要。现有文献多从两个独立视角展开:一是聚焦于CC工厂内部的工艺建模,忽略其与外部工业应用的协同;二是研究所需的基础设施集成,但未考虑具体捕集技术的特性。本文旨在填补这一空白,提供一份全面的实施指南,将CC技术与电力、供热等不同能源部门进行耦合,构建完整的CO2管理价值链。文章系统回顾了现有研究,识别了研究空白,深入探讨了各类CC技术及其能耗,并评估了具有CC潜力的主要工业部门、必要的运输基础设施、封存与利用途径,最后概述了相关的计算工具。

(a)

(b)
图 1. (a) 本研究讨论的 CO2 价值链; (b) 综述内容概述。
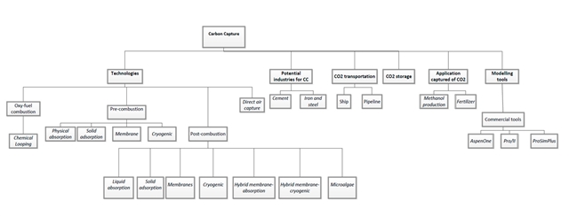
二、碳捕集技术分类与评述
文章将碳捕集技术分为四大类,并详细阐述了各类技术的原理、优缺点及研究进展。
1.富氧燃烧技术:在纯氧或富氧环境中燃烧燃料,产生以CO2和水蒸气为主的烟气,便于通过冷凝水蒸气实现CO2分离。
优势:可改造现有设施,烟气流量减少约80%,CO2浓度高,捕获简单。
挑战:制氧过程(如深冷空分)能耗高、成本高,导致电厂净出力下降。
前沿方向:
化学链燃烧(CLC):利用金属氧化物作为载氧体在空气反应器和燃料反应器间循环,避免高能耗的深冷空分。目前技术成熟度(TRL)已达6,捕集效率约98%。
替代制氧方法:如膜分离法(聚合物膜、陶瓷膜)和变压/变温吸附法,旨在降低制氧能耗与成本。
2.燃烧前碳捕集技术:主要应用于气化或重整工厂,将固体或气体燃料转化为合成气(CO和H2),再通过水煤气变换反应将CO转化为CO2和更多H2,最后从富H2燃料气中分离出CO2。
优势:燃料气中CO?浓度高(20-25 mol%),分离能耗相对较低。
关键技术:
物理吸收:利用Selexol、Rectisol等溶剂在高压下物理吸收CO2。适用于高CO2分压场景,再生能耗低。
吸附、膜分离、低温分离:作为辅助或替代技术,各有适用场景。
3.燃烧后碳捕集技术:在燃烧后将CO2从烟气中分离,最突出的优点是可直接对现有工厂进行改造。
关键挑战:烟气需经预处理(冷却、脱硫等),且捕集过程会带来显著的能源和经济负担。
核心技术:
液体吸收法:分为物理吸收和化学吸收。化学吸收(如单乙醇胺MEA吸收)技术成熟度(TRL > 9),捕集效率高(可达98%),但存在能耗高、溶剂腐蚀与降解等问题。
其他方法:吸附、膜分离、低温分离等同样适用于燃烧后捕集。
4.直接空气捕集(DAC):直接从环境空气中捕集CO2,是实现负排放的关键技术。
优势:可部署在任何地点,直接降低大气CO2浓度。
挑战:空气中CO2浓度极低(约0.041%),导致其热力学能耗和运营成本远高于点源捕集,初始投资巨大。
三、全价值链集成
工业应用:水泥、钢铁、炼油和发电等大型集中排放源是主要应用场景,需根据具体情况定制技术方案。
运输与封存:捕集的CO2需通过管道、船舶等方式运输至封存地。封存选项主要包括枯竭油气田和深部咸水层。
资源化利用:将CO2用作原料,如提高石油采收率(EOR)、生产化工品或建筑材料,可提升项目经济性。
四、跨部门协同与计算工具
协同关键:孤立的CC项目效益有限。需将CC与电力、供热等系统协同规划,如利用捕集余热、耦合可再生能源制氢等,实现系统整体能效优化。
计算工具:在项目早期,需综合运用过程模拟软件(如Aspen Plus)、技术经济分析模型和生命周期评估(LCA)等工具,评估技术可行性与商业前景。使用要点:
• 根据工艺类型选择合适工具;
• 保证物性、动力学等基础数据准确;
• 结合技术经济、能耗、环境影响综合评估;
• 多方案对比,优选低成本、低能耗路线。
五、结论与展望
本文首次尝试为碳捕集技术的跨部门耦合提供一份全面的实施指南。研究系统性地梳理了四大类碳捕集技术(富氧燃烧、燃烧前、燃烧后、直接空气捕集)的原理、优缺点及最新进展,并描绘了涵盖工业应用、运输、封存与利用的完整价值链。文章明确指出,实现碳捕集技术的广泛应用,关键在于打破部门壁垒,实现与能源系统、工业过程及基础设施的深度协同耦合。尽管当前面临技术成本、能耗和基础设施规划等挑战,但随着计算工具的进步、跨学科研究的深入以及对负排放技术(如DAC)的持续投入,碳捕集与跨部门耦合技术将在实现全球碳中和目标中发挥核心作用。未来的研究应聚焦于开发综合评估模型、优化系统集成方案以及探索新的商业模式与政策支持框架。
期刊介绍
主编:Prof. Dr. Ben J. Anthony来自克兰菲尔德大学
Gases(ISSN: 2673-5628)是一本国际性、跨学科的气体科学与工程领域同行评审开放获取期刊。本刊涵盖天然气、气体排放、气态污染物、(温室)气体控制及气体传感器等领域的应用科学与工程进展。
2024 CiteScore:5.4
Time to First Decision:30.9 Days
Acceptance to Publication:5.3 Days
特别声明:本文转载仅仅是出于传播信息的需要,并不意味着代表本网站观点或证实其内容的真实性;如其他媒体、网站或个人从本网站转载使用,须保留本网站注明的“来源”,并自负版权等法律责任;作者如果不希望被转载或者联系转载稿费等事宜,请与我们接洽。