|
|
|
|
|
食物蒸煮过程促使自来水中抗生素耐药细菌向室内空气的跨介质迁移 |
|
|
香港理工大学李向东团队研究发现,食物蒸煮过程会促使自来水中的抗生素抗性基因(ARGs)与抗生素耐药菌(ARB)随水蒸气向室内空气细颗粒物(PM2.5)发生跨介质迁移,不仅增加了烹饪人员的呼吸暴露风险,也对室内公众健康构成潜在威胁。

背景介绍:
蒸煮烹饪作为全球范围内历史悠久的食品与水消毒方法,其灭菌效果可能受自来水和食物中普遍存在的ARGs与ARB影响。同时,该过程会显著升高室内PM2.5及其相关的化学污染物(如多环芳烃PAHs)的浓度。然而,烹饪活动是否改变室内PM2.5的微生物组成,尤其抗生素抗性相关组分,目前尚存在显著认知空白。
文章亮点:
(1)蒸煮烹饪虽能显著降低自来水及食物中的ARGs与ARB,但未能完全清除这些污染物,反而促使部分ARGs/ARB转移至室内PM2.5。该研究通过直接证据证实,烹饪活动会导致室内空气中ARGs与ARB浓度上升。
(3)值得注意的是,室内PM2.5中检测到的活性ARB(如耐热型蜡样芽孢杆菌)显示其耐热特性可能助长了跨介质迁移过程。这一发现对传统热消毒技术的有效性提出了新的科学思考。
图文解读:

图1. 蒸煮过程引发自来水来源细菌与ARGs的意外吸入暴露。
(A) 实验设计示意图。
(B, D) 蒸煮后自来水与鱼肉中(B) ARGs及(D) 16S rRNA基因绝对丰度的变化。
(C, E) 蒸煮过程中室内PM2.5内(C) ARGs与(E) 16S rRNA基因绝对丰度的动态变化。
(F) 各组PM2.5中ARGs亚型的共享情况(CL:对照组;STL:蒸自来水组;STFL:蒸鱼组)。
(G) 蒸鱼过程中PM2.5显著增加的ARGs亚型及其在鱼肉与自来水中的分布关联。
(H, I) 自来水与鱼肉对PM2.5中(H) ARGs及(I) 16S rRNA基因增量贡献的定量分析。
原文链接:
Steam Cooking Methods Promote the Transfer of Viable Antibiotic-Resistant Pathogens from Water into Air
Zehua Yan,Jiawen Xie, Ling Jin, Tangtian He, Xiaohua Zhang, Xiangdong Li*
https://pubs.acs.org/doi/10.1021/envhealth.5c00374

图2. 蒸煮过程中自来水内特定ARGs宿主可迁移至室内PM2.5。
(A) PM2.5中细菌群落结构与ARGs组成的相关性分析。
(B) PM2.5中携带ARGs的宿主在细菌染色体、噬菌体及质粒中的分布特征。
(C) 不同蒸煮场景下PM2.5中显著增加的ARGs宿主在门分类水平的相对丰度(STFH:家庭无通风蒸鱼组;STFVK/STFVH/STFVL:食堂/家庭/实验室通风蒸鱼组;STVL:实验室通风蒸水组)。
(D) 各场景PM2.5中显著增加ARGs宿主的系统发育树分析。
(E) PM2.5中ARGs宿主的KEGG功能组成分析。
(F) PM2.5中ARGs宿主KEGG功能的香农指数。
(G) PM2.5中ARG宿主中显著富集的KEGG功能。

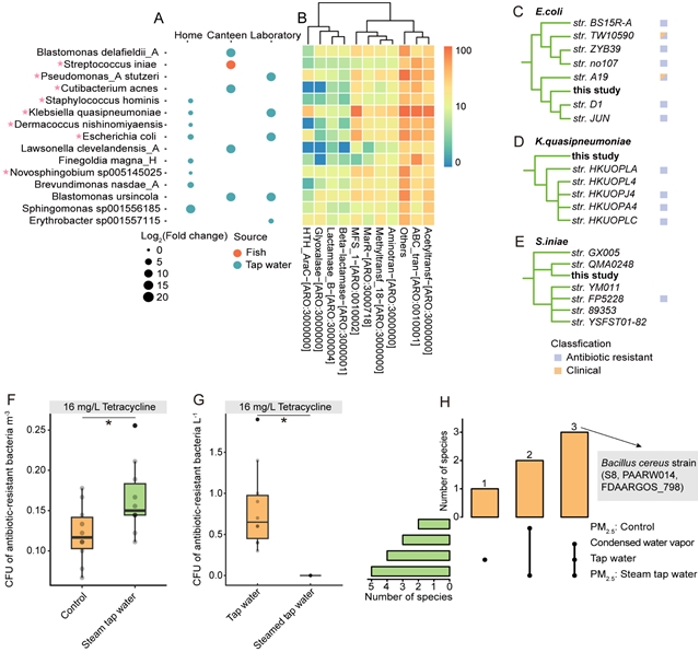
图3. 蒸煮过程导致室内PM2.5中潜在人类致病菌与可培养耐药病原菌增加。
(A, B) 在食堂、家庭厨房及实验室场景中,PM2.5内显著增加的ARGs宿主(rMAGs)及其携带的ARGs数量分析。
(C, D, E) 三种典型ARG宿主(rMAGs;大肠埃希菌、类肺炎克雷伯菌及海豚链球菌)与NCBI参考基因组的进化关系对比。
(F) 蒸煮过程中PM2.5中可培养ARB的菌落数量变化。
(G) 自来水与蒸煮后自来水样本中可培养ARB的菌落单位。
(H) PM2.5、自来水及冷凝水蒸气中共存的可培养ARB种类。

图4. 有效通风显著降低烹饪人员经呼吸暴露于ARG宿主的风险。
(A, B) 职业烹饪人员与普通人群通过PM2.5吸入途径对(A)类肺炎克雷伯菌与(B)大肠埃希菌的日均暴露量评估。
总结与展望:
本研究系统评估了蒸煮烹饪过程中烹饪人员及相关人群的抗生素耐药性暴露风险。研究发现,烹饪时室内空气中升高的ARGs和ARB主要来源于自来水,凸显了保障自来水微生物安全对控制室内抗生素抗性传播的重要性。研究通过直接证据表明烹饪活动是室内空气微生物及ARGs的重要来源,提示未来空气微生物与ARGs溯源需关注多重污染源的复合效应。值得注意的是,传统热消毒虽能有效降低单一介质中的病原体与ARGs,但本研究证实其可能引发活性ARB与ARGs的跨介质迁移,这对现有热消毒效应的认知提出了新挑战。研究结果为控制室内环境ARGs与ARB扩散、保障公共卫生安全提供了科学依据。
作者团队介绍

闫泽华,香港理工大学建设与环境学院博士研究生,研究方向为抗生素耐药性的环境传播及人体健康风险。

李向东,香港理工大学讲座教授,建设及环境学院院长,Environmental Science and Technology (ES&T) 副主编,ACS Environmental Au 执行主编,担任沿海城市气候韧性全国重点实验室主任。李向东教授曾获Clair C.Patterson Award,表扬其在过去十年于区域性污染、城市空气PM2.5污染,及细菌耐药性等方面的贡献。
特别声明:本文转载仅仅是出于传播信息的需要,并不意味着代表本网站观点或证实其内容的真实性;如其他媒体、网站或个人从本网站转载使用,须保留本网站注明的“来源”,并自负版权等法律责任;作者如果不希望被转载或者联系转载稿费等事宜,请与我们接洽。