来源:Viruses 发布时间:2026/4/16 13:37:51
选择字号:
新型RSV minigenome平台提升抗病毒药物筛选效率| MDPI Viruses

期刊:Viruses

期刊主页:https://www.mdpi.com/journal/viruses

论文链接:https://www.mdpi.com/1999-4915/18/3/304

论文标题:Establishment of a Dual-Reporter Minigenome System for Respiratory Syncytial Virus

研究背景

呼吸道合胞病毒(RSV)是导致全球婴幼儿严重下呼吸道感染的重要病原,也对老年人和免疫功能低下人群构成显著威胁。当前RSV防治手段仍较有限,而药物研发又长期受制于活病毒筛选带来的高生物安全风险、低通量和长周期等瓶颈,因此建立安全高效的替代筛选体系已成为抗RSV新药研发的关键需求。

表 1 RSV的流行病学特征及治疗手段

特征
呼吸道合胞病毒 (RSV)
主要高危人群
6个月以下婴儿、65岁以上老人、免疫缺陷者
儿童住院率
极高(尤其是1岁以下)
临床特征
毛细支气管炎、喘息、呼吸困难
季节性
冬春季为主(温带),雨季(热带)
后遗症
婴幼儿感染后易发展为儿童期哮喘
治疗药物
极度匮乏(仅有利巴韦林,限制使用)
疫苗现状
老年/孕妇疫苗刚获批(2023),婴幼儿主要靠抗体

近日,深圳湾实验室吴超研究员团队提出一种区别于传统活病毒策略的创新方案:构建基于 NanoLuc 与 sfGFP 的“双报告微型基因组系统”,在不产生完整感染性病毒颗粒的前提下,真实模拟 RSV 在细胞内的复制与转录过程,为聚合酶抑制剂的高通量筛选提供了更安全、可靠且高效的平台。

工作原理与优势

图1展示了RSV双报告微型基因组系统的基本原理:研究人员将微型基因组与辅助质粒共同转入细胞后,可在无活病毒参与的情况下重建RSV的转录与复制过程,并同步产生sfGFP绿色荧光与NanoLuc发光两种报告信号,从而实现对病毒复制活性的可视化和高灵敏定量检测。相比传统体系,该系统兼具高灵敏度、原位可视化和高通量筛选三大优势,为抗RSV药物发现提供了更安全、可靠且高效的实验平台。

图1 RSV 微型基因组工作原理示意图.

研究结果

研究团队利用两种已知靶向RSV L蛋白的小分子抑制剂对该系统进行了验证。结果表明,随着药物浓度升高,sfGFP荧光与NanoLuc发光信号均同步呈剂量依赖性下降,且两者始终保持良好线性相关,说明该双报告系统能够通过双重信号一致性可靠反映病毒复制抑制效应,显著降低筛选中的假阳性和假阴性风险

图 2 AVG-233处理下Mini-NLuc-sfGFP系统中报告基因信号分析

图 3 RSV L-protein-IN-4处理下Mini-NLuc-sfGFP系统中报告基因信号分析

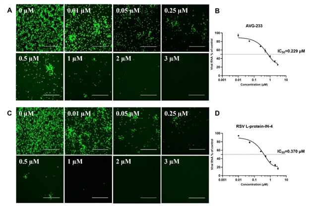
研究团队进一步在真实RSV感染模型中验证了上述结果,发现两种小分子抑制剂同样可剂量依赖性地减少感染并抑制病毒基因组复制,说明双报告微型基因组系统的检测结果与真实病毒抑制效应具有良好一致性。

图 4免疫荧光验证两种小分子化合物的抗RSV活性

结论

综上,该双报告微型基因组系统不仅可作为抗RSV药物筛选与药效预测的高效初评平台,更通过融合NanoLuc的精准定量优势与sfGFP的可视化能力,推动抗病毒研发由传统活病毒依赖模式向安全、可扩展的新模式转变,并为其他病毒研究提供了可借鉴的通用技术思路。

表 2 迷你基因组与活病毒实验数据对比 (以AVG-233为例)

检测方法
实验系统
测量指标
IC50
微型基因组系统
迷你基因组 (BSR-T7/5细胞)
NLuc发光值 / sfGFP荧光
0.11 μM
IFA (免疫荧光)
活病毒 (HEp-2细胞)
病毒蛋白荧光强度
剂量依赖性减少 (定性)
RT-qPCR
活病毒 (HEp-2细胞)
病毒基因组RNA拷贝数
0.228 μM

期刊简介:Viruses (IF 3.5, CiteScore 7.7, https://www.mdpi.com/journal/viruses) 创刊于2009年,专注于病毒学领域研究。目前被SCIE (Web of Science)、PubMed、Scopus、MEDLINE等重要数据库收录。2024 年其影响因子为 3.5 (JCR 分区病毒学位于Q2),CiteScore 7.7,分区位于病毒学 / 传染病学 Q1)。西班牙病毒学会、意大利病毒学会、加拿大病毒学会等,均与Viruses达成合作,会员享受文章处理折扣。

期刊涵盖领域:Viruses是一个专注于病毒相关研究的开放获取期刊,涵盖诸多关键领域,病毒感染、病毒分类、病毒病原体、类病毒、病毒免疫和抗病毒治疗、噬菌体、病毒结构与基因组、病毒演化和病毒感染动态研究,为国际病毒学研究提供了一个前沿平台。发表原创性研究论文、综述、通讯、会议报告及简讯等。

 
 
 
特别声明:本文转载仅仅是出于传播信息的需要,并不意味着代表本网站观点或证实其内容的真实性;如其他媒体、网站或个人从本网站转载使用,须保留本网站注明的“来源”,并自负版权等法律责任;作者如果不希望被转载或者联系转载稿费等事宜,请与我们接洽。
 
 打印  发E-mail给: 
    
 
相关新闻 相关论文

图片新闻
科学家破解“体相溢流”之谜 金刚石/铜散热模组在国家超算平台部署
《科学》(20260409出版)一周论文导读 科学网2026年3月十佳博文榜单公布
>>更多
 
一周新闻排行
 
编辑部推荐博文