作者:王帆等 来源:《光:科学与应用》 发布时间:2026/3/19 14:26:50
选择字号:
基于离子水凝胶液滴的光能收集器

 

撰稿 | 课题组撰稿

导读

光能收集装置有望为智能物联网设备提供动力,使其摆脱有线电源或电池的限制,从而使生物电子集成为可能。然而,现有的光能收集技术受限于固态或液态结构,这限制了相容性和空间或光的利用率,如何构建设计灵活的、生物相容性的光收集器件是一个重大的挑战。

近期,北京航空航天大学纳米光子学实验室的王帆教授与钟晓岚教授的科研团队,联合生物与医学工程学院的常凌乾教授团队,受自然界生物系统中的能量转化过程启发,创新性的提出了一种基于离子水凝胶液滴的光能收集器件,为解决这一难题提供了潜在的解决方案。该技术通过利用光诱导的离子梯度和氧化还原对变化来产生电力,而可逆的水凝胶网络能够支持制造出任意的结构。此外,经过扩展的光收集网络能够按需调节生物组织细胞的生长因子分泌,增强与受体的结合,有效促进细胞增值,实现高效的组织创伤修复。所提出的方法与构建的离子水凝胶为灵活的、生物相容的光收集设备开辟了新的途径。

相关研究成果以“Photoenergy harvesting by ammonium molybdate soft hydrogel drops”为题,发表在《Light: Science & Applications》期刊上。北航博士生卢泽霖为第一作者,钟晓岚教授、王杨副教授、常凌乾教授以及王帆教授为该论文的通讯作者。

研究背景

能量收集技术为持续能量转换和存储提供了一种有前景的替代方案,与可持续能源发展的战略目标高度契合。科学家们已探索并提出了多种能量收集器用以收集转换光能、热能、机械能以及湿度能等。然而,目前的实现方式主要基于固体或液体系统,这限制了灵活性与部分应用场景,如可穿戴生物电子设备、微型机器人等。因此,提出并构建具有生物相容性、灵活性以及高效能量转换与存储能力的能量收集装置(EHD)具有重要的研究价值和实际应用意义。

自然界中的能量转移与利用过程启发

作者团队在自然界生物系统中收获了灵感,为构建新型灵活的能量收集器件提供了潜在的解决方案。在自然进化的生物系统中,离子梯度或氧化还原被生物体广泛用于能量的转移和利用,该过程通过自然选择得以完善,具体可以表现为细胞内动作电位信号的产生或光合作用,如图1所示。前者通过调节细胞膜内外离子的分布,形成离子梯度差,从而建立动作电位信号。后者通过光合色素吸收太阳光能量,该过程会将光能转化为储存在腺嘌呤核糖三磷酸(ATP)中的化学能并产生还原性辅酶,用于支持后续生物系统中的能量转化与利用过程。相比之下,在化学和物理系统中,一旦形成梯度,系统就会自发地朝着熵增的方向运行,以平衡梯度直至稳定,在此过程中会释放能量;而在氧化还原反应中,由于发生电子转移,同样会导致能量变化,这可以在系统电极电位的变化上体现。

图1:自然界中生物系统中的神经细胞兴奋过程和植物细胞光合作用过程。

基于钼酸铵水凝胶液滴的光能收集器

由上述过程启发,提出并构建了基于钼酸铵水凝胶液滴的光能收集器,如图2所示。该收集器由两种水凝胶液滴组成,利用滴铸法依次沉积在衬底上的电极之间,几分钟内即可形成稳定的水凝胶结构。当受到光激发时,负性水凝胶液滴中的钼酸根离子([Mo7O24]6-)将发生光化学过程,产生额外的负电荷粒子梯度,并转化为还原性更高的[Mo14O46]10-。通过金电极(Au)可以利用该过程引起的离子梯度电位和光氧化还原电位的变化来产生电能,进而为外部电子设备供电。实验结果表明这种机制有效地将氧化还原对和离子梯度变化结合在一个系统内,可以用于光电转换,在现有的基于光电效应的无机光电材料中尚未报道。由于离子扩散与氧化还原对的恢复时间尺度较长,即使撤去光照,光收集器依旧可以保持较长时间的可观输出。

图2:水凝胶液滴光能收集器的结构、机制以及特性。

光能收集器的电学性能

水凝胶液滴光能收集器的电学性能如图3所示。实验结果表明,该水凝胶光能收集器经过100 s激发后,即可达到~250 mV的电压与~160 nA的电流。不同于传统的光电器件,该收集器在移除激发光源5000 s后,由于带电粒子扩散与氧化还原对的恢复过程时间尺度较长,输出性能依旧保持有约75 mV与20 nA。在不同光功率条件下的输出性能结果表明,即使在较低的激发功率下,该器件也能产生可观的输出,有效的完成光能的收集与转换。

图3:水凝胶液滴光能收集器的电学性能。

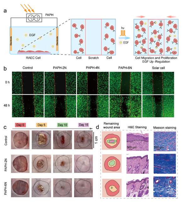
光能收集器在生物医学中的应用

由于水凝胶液滴的灵活性与生物相容性,因此可以便捷的构建串联网络并应用于生物医学领域。如图4所示,经过网络扩展的水凝胶液滴光能收集器可以有效的增强细胞生长因子(EGF)的分泌以及与EGFR受体的结合,进而促进细胞增殖与迁移,从而高效的提高生物体表皮创伤的愈合速率。

图4:扩展的水凝胶液滴光能收集器在生物体表皮创伤修复中的应用。

应用与展望

本研究提出了一种基于离子梯度扩散和光氧化还原对的水凝胶液滴光能收集器,该器件可以在移出激发光源后依旧保持可观输出超过1 h,这突出了离子作为载体进行光电转换与存储的潜力。由于水凝胶液滴的灵活性和生物相容性,进一步证明了它在生物电子应用中的潜力,与商业化太阳能电池相比,可以在更短的激发时间内促进细胞增殖,提高表皮组织创伤修复速率。总之,这种灵活、无源和生物相容性的液滴光能收集器为调节细胞活性提供了一种新的方法,它有望在未来为体内微型机器人提供动力并调控生物电子混合界面。(来源:LightScienceApplications微信公众号)

相关论文信息:https://doi.org/10.1038/s41377-025-02016-4

 
 
 
特别声明:本文转载仅仅是出于传播信息的需要,并不意味着代表本网站观点或证实其内容的真实性;如其他媒体、网站或个人从本网站转载使用,须保留本网站注明的“来源”,并自负版权等法律责任;作者如果不希望被转载或者联系转载稿费等事宜,请与我们接洽。
 
 打印  发E-mail给: 
    
 
相关新闻 相关论文

图片新闻
科学网2026年3月十佳博文榜单公布 “植物国宝”大黄花虾脊兰野生种群被发现
38亿年的答案,用来解一道新题 科学家发现苍珊瑚属隐存种——中华苍珊瑚
>>更多
 
一周新闻排行
 
编辑部推荐博文