|
|
|
|
|
港中大等团队:羧基酯脂肪酶结合脂肪酸合成酶治疗代谢功能障碍相关脂肪性肝炎 Engineering |
|
|
论文标题:Carboxyl Ester Lipase Protects Against Metabolic Dysfunction-Associated Steatohepatitis by Binding to Fatty Acid Synthase
期刊:Engineering
DOI:https://doi.org/10.1016/j.eng.2024.04.018
微信链接:点击此处阅读微信文章

由香港中文大学、厦门大学中山医院、上海交通大学医学院、广州市第一人民医院等机构联合完成的一项研究,以“Carboxyl Ester Lipase Protects Against Metabolic Dysfunction-Associated Steatohepatitis by Binding to Fatty Acid Synthase”(羧基酯脂肪酶结合脂肪酸合成酶治疗代谢功能障碍相关脂肪性肝炎)为题在Engineering发表,宋阳为第一作者,许鸿志、于君、张翔为共同通讯作者。该研究揭示了羧基酯脂肪酶(CEL)通过直接结合脂肪酸合成酶(FASN),调控脂质代谢通路,从而抑制代谢功能障碍相关脂肪性肝炎(MASH)的分子机制,并证实通过基因手段实现肝脏特异性 CEL 过表达,有望成为治疗 MASH 的新型靶向策略。

图1 肝细胞特异性Cel敲除促进CD-HFD诱导小鼠MASH发展。

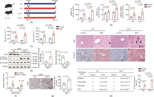
图2 肝细胞特异性Cel敲除促进MCD诱导的小鼠MASH发展。
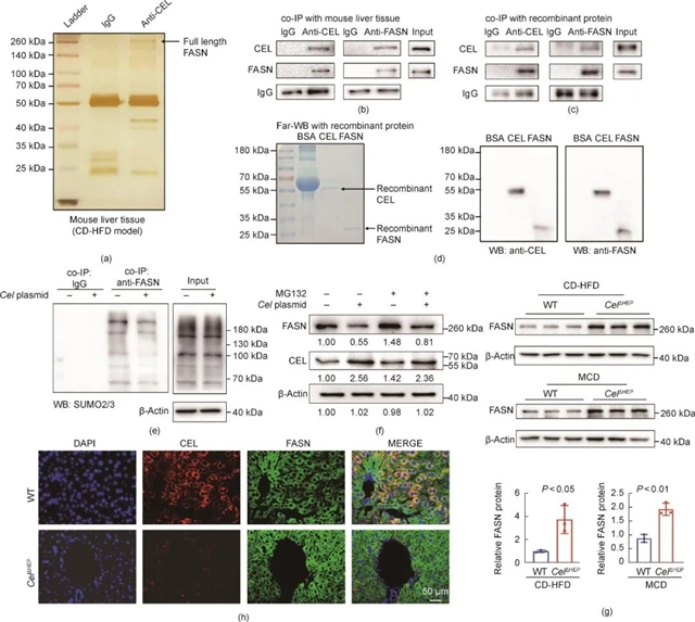
CEL是一种重要的脂质代谢相关酶,其编码基因(Cel)在肥胖小鼠模型中变异频率较高。文章旨在阐明CEL在代谢功能障碍相关脂肪性肝炎中的作用、分子机制以及治疗潜力。研究人员采用胆碱缺乏高脂饮食(CD-HFD)喂养16周,或甲硫氨酸和胆碱缺乏饮食(MCD)喂养3周,诱导肝细胞特异性基因敲除(CelΔHEP)小鼠和野生型(WT)同窝小鼠发生MASH,并通过液相色谱-质谱联用技术和共免疫沉淀法确定CEL的下游靶点。利用CEL相关腺病毒8型(AAV8)对CD-HFD/MCD饮食诱导的WT小鼠进行尾静脉注射,以诱导CEL在肝脏中特异性过表达。研究人员观察到,在CD-HFD或MCD诱导的MASH小鼠中,CEL蛋白水平明显降低。与WT同窝小鼠相比,喂以CD-HFD或MCD的CelΔHEP小鼠表现出明显的肝脏脂肪变性、炎症、脂质过氧化和肝损伤,同时伴随肝脏核因子活化B细胞κ轻链增强子(NF-κB)激活增强。与此一致,敲除小鼠原代肝细胞和AML12肝细胞系中的Cel加重了脂质积累和炎症,而CEL的过表达则产生了相反的效果。从机制上看,CEL直接结合脂肪酸合成酶,导致FASN的SUMO化修饰减少,从而通过蛋白酶体途径促进FASN的降解。此外,在动物水平和体外细胞实验中,抑制FASN可以改善因敲除Cel而诱导的肝细胞脂质积累和炎症。使用AAV8-Cel进行肝细胞特异性CEL过表达,可以显著减轻CD-HFD或MCD诱导的小鼠MASH。CEL通过直接与FASN相互作用并抑制其表达以减少新生脂肪生成,从而抑制MASH。CEL过表达可能在治疗MASH中具有潜在的临床价值。

图3 CEL在体外调节肝细胞脂肪变和炎症。

图4 CEL直接靶向结合FASN治疗小鼠MASH。

图5 CEL过表达治疗MCD诱导的MASH。
论文信息:
Yang Song, Wei Zhong, Harry Cheuk-Hay Lau, Yating Zhang, Huayu Guan, Mingxu Xie, Suki Ha, Diwen Shou, Yongjian Zhou, Hongzhi Xu, Jun Yu, Xiang Zhang. Carboxyl Ester Lipase Protects Against Metabolic Dysfunction-Associated Steatohepatitis by Binding to Fatty Acid Synthase. Engineering, 2024, 41(10): 214-227
开放获取:
https://doi.org/10.1016/j.eng.2024.04.018
特别声明:本文转载仅仅是出于传播信息的需要,并不意味着代表本网站观点或证实其内容的真实性;如其他媒体、网站或个人从本网站转载使用,须保留本网站注明的“来源”,并自负版权等法律责任;作者如果不希望被转载或者联系转载稿费等事宜,请与我们接洽。