|
|
|
|
|
用户生成内容对游客访问意愿的影响——目的地意象的中介作用 | MDPI Administrative Sciences |
|
|
论文标题:The Impact of User-Generated Content on Tourist Visit Intentions: The Mediating Role of Destination Imagery
论文链接:https://www.mdpi.com/2076-3387/15/4/117
期刊名:Administrative Sciences
期刊主页:https://www.mdpi.com/journal/admsci
在社交媒体深度渗透旅游消费决策的当下,用户生成内容(UGC)凭借真实性、可信度优势,已成为影响游客目的地选择的核心因素。旅游目的地作为区域经济的重要支柱,其吸引力的塑造与游客访问意愿的激发,离不开 UGC 所传递的多元信息与体验分享。然而,现有研究多聚焦 UGC 对游客行为的直接影响,对其通过目的地意象这一认知情感机制间接作用于访问意愿的内在路径缺乏系统性实证验证,尤其对目的地意象作为中介变量的作用强度与逻辑链条探讨不足。本文由约旦安曼阿拉伯大学、西班牙塞维利亚大学及穆塔大学的 Khaled M. Aboalganam、Sakher Faisal AlFraihat 和 Saeed Tarabieh 学者联合撰写。本研究的重要性在于以约旦旅游目的地为研究场景,通过对 418 名非约旦常驻居民游客的调研,运用结构方程模型(SEM)实证检验了 UGC、目的地意象与游客访问意愿三者间的关系,明确了目的地意象的完全中介效应,为旅游营销者制定 UGC 赋能的目的地推广策略提供了理论支撑与实践指引,丰富了旅游营销与消费者行为领域的学术研究。
研究过程及结果
作者基于消费者行为理论与旅游营销相关研究,构建了 “UGC - 目的地意象 - 游客访问意愿” 的理论模型,提出四大研究假设:UGC 对目的地意象具有显著正向影响(H1);UGC 对游客访问意愿具有显著正向影响(H2);目的地意象对游客访问意愿具有显著正向影响(H3);目的地意象在 UGC 与游客访问意愿之间发挥中介作用(H4)。
研究以约旦为具体研究场景,选取非约旦常驻居民、年龄 20 岁及以上且活跃使用社交媒体的群体为调研对象,通过 Google Forms 在 Facebook、Instagram、WhatsApp 等平台发放问卷,共收集有效样本 418 份。问卷设计基于现有成熟量表,经修改优化后形成:UGC 维度包含 9 个题项(测量信息可信度、客观性、详尽度等);目的地意象维度包含 9 个题项(涵盖基础设施、安全性、文化遗产、自然景观等);游客访问意愿维度包含 3 个题项(测量重访意愿、口碑推荐意愿等),所有题项均采用 5 点李克特量表计分。
研究通过 SPSS 26 软件进行数据筛选、描述性统计与信度分析,运用 AMOS 软件进行验证性因子分析(CFA)与结构方程模型(SEM)检验,依次完成测量模型的信度、效度评估与结构模型的路径系数及中介效应检验。

概念框架。基于对理论假设和实证假设的全面评估而完成。

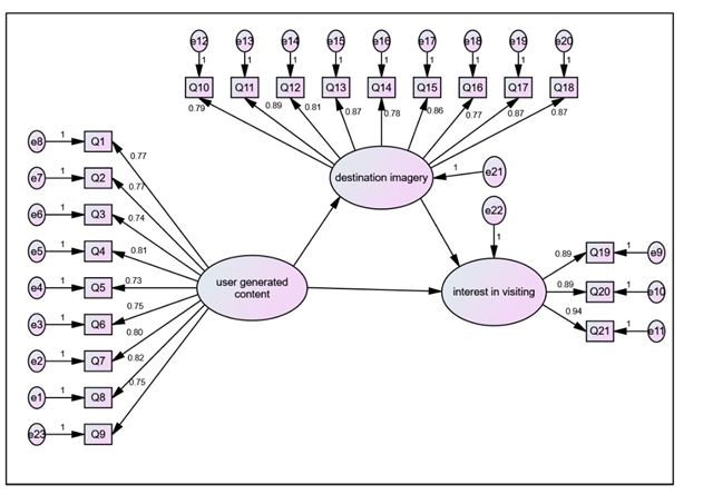
项因子载荷图。该图展示了所有测量题项对对应潜变量的标准化因子载荷系数,所有载荷值均高于 0.60 的临界标准,进一步验证了测量模型的收敛有效性。

研究假设检验结果表。该表系统呈现了各研究路径的回归系数、临界比值(C.R.)与 p 值,明确了各假设的支持情况,是验证理论模型与中介效应的核心实证依据。
分析显示,测量模型拟合效果良好:卡方自由度比(CMIN/DF)、规范拟合指数(NFI)、比较拟合指数(CFI)等指标均满足统计标准(CFI>0.90、RMSEA=0.080),表明量表具有良好的结构效度。
结构模型检验结果完全支持所有研究假设:
1.UGC 对目的地意象具有显著正向影响(β=0.964,p<0.001),验证了 H1,说明游客通过社交媒体获取的 UGC(如旅行体验分享、照片视频、评论等)能够有效塑造其对约旦目的地的认知与情感印象,包括基础设施、安全性、文化遗产等多维度感知。
2.UGC 对游客访问意愿具有显著正向影响(β=0.133,p=0.023),验证了 H2,表明 UGC 本身所蕴含的真实体验信息能够直接激发游客的访问兴趣与决策倾向。
3.目的地意象对游客访问意愿具有显著正向影响(β=0.852,p<0.001),验证了 H3,说明积极的目的地意象(如优质的旅游设施、独特的文化景观、安全的旅行环境)是驱动游客产生访问行为的关键认知情感基础。
4.中介效应检验显示,目的地意象在 UGC 与游客访问意愿之间发挥显著完全中介作用(间接效应 β=0.142,p<0.001),验证了 H4,表明 UGC 对访问意愿的影响主要通过目的地意象这一中介路径实现,即 UGC 先塑造游客对目的地的认知情感意象,进而转化为实际的访问意愿。
模型解释力分析表明,UGC 能够解释 51% 的目的地意象变异,而 UGC 与目的地意象共同解释了 66% 的游客访问意愿变异,说明模型具有较强的解释力。
研究总结
作者认为,本研究通过实证分析清晰揭示了 UGC、目的地意象与游客访问意愿三者间的内在关联,明确了目的地意象的核心中介角色,弥补了现有研究对三者关系机制实证验证不足的缺口,为理解旅游消费决策的认知情感路径提供了坚实的理论与实证支撑。
研究结果证实,UGC 作为旅游目的地营销的核心工具,其对游客访问意愿的影响并非单一直接路径,而是通过目的地意象这一关键中介变量实现的。UGC 凭借真实性、详尽性优势,能够有效传递目的地的多元信息,塑造游客对目的地的认知与情感意象,进而激发其访问意愿。这一结论表明,旅游目的地的吸引力不仅取决于自身资源禀赋,更依赖于 UGC 所构建的积极意象传播。
本研究的理论贡献在于构建并验证了 “UGC - 目的地意象 - 访问意愿” 的中介模型,量化了各变量间的作用强度,拓展了 UGC 在旅游营销领域的理论应用边界,深化了对游客消费决策机制的理解;实践层面,为约旦及其他旅游目的地的营销推广提供了明确指引:一是强化 UGC 激励机制,通过 #ShareYourJordan、#VisitJordan 等主题活动,鼓励游客分享旅行体验、美食美景、文化习俗等内容,丰富 UGC 生态;二是聚焦目的地核心意象传播,通过官方平台筛选并推广能够凸显基础设施、安全环境、文化遗产等优势的 UGC,引导游客形成积极认知;三是加强与 UGC 创作者的合作,通过赛事、折扣等形式激发优质内容产出,提升目的地意象的传播广度与深度;四是优化 UGC 传播渠道,依托社交媒体平台精准推送目的地相关 UGC,触达潜在游客群体。
研究也存在一定局限性:一是研究场景局限于约旦单一目的地,结果的跨区域、跨类型目的地普适性有待验证;二是样本聚焦 20 岁及以上群体,未涵盖年轻一代(如 Z 世代)的消费特征差异;三是未区分不同类型 UGC(如图片、视频、文字评论)的差异化影响。未来研究可拓展至多个旅游目的地,纳入更多人口统计学变量与 UGC 类型变量,进一步检验模型的适用性;同时可引入调节变量(如游客感知风险、文化距离),深化对三者关系边界条件的探讨。
Aboalganam, K.M.; AlFraihat, S.F.; Tarabieh, S. The Impact of User-Generated Content on Tourist Visit Intentions: The Mediating Role of Destination Imagery. Adm. Sci. 2025, 15, 117. https://doi.org/10.3390/admsci15040117
投稿优势
Administrative Sciences 期刊目前已被 Scopus, ESCI (Web of Science), DOAJ, 中国知网等多个重要数据库收录,IF 3.1, JCR 分区位于 Q2, Citescore 5.6 分区位于 Q2。
投稿到首次决定时长:21.3 days; 接收到发表时长:5.6 days
所有文章对读者免费,读者可以免费阅读期刊文章;版权由作者持有,重复使用期刊发表的文章无需特别许可。
相关特刊征稿
Special Issue Series: Administrative Strategies and Practices for Economic Growth and Development: Governance, Sustainability, and Digital Transformation in the 21st Century 旨在探索快速演变的全球格局下行政科学与经济发展的复杂互动关系。我们欢迎所有围绕行政战略、政策、治理机制与实践对经济绩效的影响,且能为发达经济体与新兴经济体实现可持续、包容且创新驱动型增长提供新见解的投稿。核心议题包括但不限于:公共行政与制度质量对经济增长的驱动作用、发达与新兴经济体的治理模式及行政改革、数字化与智慧治理对增长及公共部门效率的影响、可持续导向的政策框架与行政能力、公私伙伴关系与创新生态系统、分权化、地方治理与区域经济发展、危机管理、行政韧性与经济复苏、数据治理、数字基础设施与公共部门转型等。我们鼓励采用理论研究、实证分析、比较研究等多种方法,探索 21 世纪复杂背景下经济增长与发展的多元路径。
提交本专刊的文章须符合 Administrative Sciences 期刊对单篇论文的所有常规要求,并面向广泛的国际跨学科读者群。特刊包括但不限于以下主题:
•公共行政与制度质量
•治理模式与行政改革
•数字化与智慧治理
•可持续发展政策框架
•公私伙伴关系与创新生态系统
•地方治理与区域经济发展
•危机管理与行政韧性
•数据治理与数字基础设施
•包容性增长与 SDGs 实现
•创新创业治理与生态系统
•人力资本与教育政策
•绿色技术与环境创业
•中小企业发展支持政策
•区域差距与包容性创新
•经济社会不平等与再分配
•智慧城市与可持续发展
•增长与发展的金融维度
投稿截止日期:2026 年 7 月 31 日
了解更多特刊信息:https://www.mdpi.com/journal/admsci/special_issues/59LTDUQ4NP
Administrative Sciences 期刊介绍
主编:Prof. Dr. Isabel-María García‐Sánchez(西班牙萨拉曼卡大学商业管理与经济系)
期刊发表行政管理、企业管理、战略管理、组织行为等领域的综述论文、原创研究论文、短讯与案例研究,聚焦公共管理与企业管理领域的前沿问题、实践创新与理论发展,旨在为全球管理领域的学者、实践者与政策制定者提供高质量的学术交流平台。期刊对论文篇幅无严格限制,要求研究设计科学、数据详实、结论可靠,确保研究成果的可复现性,特别欢迎聚焦数字化转型、可持续发展、组织韧性、中小企业管理等前沿议题的创新性研究,支持将研究模型、数据处理流程、代码等作为补充材料提交。
期刊主题领域包括但不限于:公共行政管理与政策制定;企业战略管理与组织变革;中小企业管理与创新创业;数字化转型与管理创新;组织行为与人力资源管理;可持续发展与企业社会责任;治理机制与企业绩效;跨文化管理与全球商务。
|
2024 Impact Factor
|
3.1
|
|
2024 CiteScore
|
5.6
|
|
Time to First Decision
|
21.3 days
|
|
Acceptance to Publication
|
5.6 days
|
特别声明:本文转载仅仅是出于传播信息的需要,并不意味着代表本网站观点或证实其内容的真实性;如其他媒体、网站或个人从本网站转载使用,须保留本网站注明的“来源”,并自负版权等法律责任;作者如果不希望被转载或者联系转载稿费等事宜,请与我们接洽。