
德国埃尔朗根-纽伦堡弗里德里希-亚历山大大学Kilian Schober团队取得一项新突破。他们的最新研究探明了幼稚样记忆T细胞的代谢静止先于并维持抗原特异性T细胞记忆。相关论文于2026年2月24日发表在《自然—免疫学》杂志上。
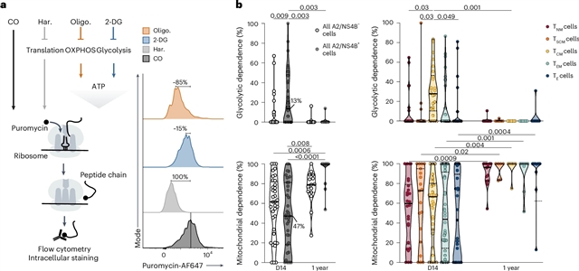
在这里,研究人员对黄热病疫苗接种后的人类抗原特异性CD8+ T细胞进行了纵向代谢和表型分析,主题流式细胞术和单细胞RNA测序。根据蛋白质翻译率评估,CD8+ T细胞上调糖酵解以满足增殖的合成代谢需求,但在接种疫苗后的急性期(7-28天),主要是氧化磷酸化以产生能量。同时, CD8+CD62L+CD45RA-中枢记忆T细胞是代谢最活跃的亚群,而CD8+CD62L-CD45RA+效应T细胞代谢关闭。弱分化CD8+CD62L+CD45RA+CD95-幼稚样记忆T细胞表现出最小的活性,仅依赖于氧化磷酸化,并在接种后26年优先维持,加强了细胞静止和长寿之间的联系。他们的研究强调了静止是人类长期免疫记忆形成的关键特征。
据介绍,代谢活动塑造了细胞的命运,但在体内以高分辨率捕获仍然具有挑战性。
附:英文原文
Title: Metabolic quiescence of naive-like memory T cells precedes and maintains antigen-specific T cell memory
Author: Frischholz, Sina, Schuster, Ev-Marie, Grotz, Myriam, Schlein, Christine, Benz, Julia, Kocher, Katharina, Klotz, Lucia, Varga, Szilard, Hiltner, Theresa, Alsalameh, Rayya, Esse, Jan, Trger, Johannes, Held, Jrgen, Graw, Frederik, Pahle, Jrgen, Spriewald, Bernd, Gattinoni, Luca, Buchholz, Veit R., Drost, Felix, Schubert, Benjamin, Rothenfuer, Simon, Busch, Dirk H., Bogdan, Christian, Schober, Kilian
Issue&Volume: 2026-02-24
Abstract: Metabolic activity shapes cell fate but remains challenging to capture in vivo with high resolution. Here we performed longitudinal metabolic and phenotypic profiling of human antigen-specific CD8+ T cells after yellow fever vaccination using flow cytometry and single-cell RNA sequencing. As assessed by protein translation rates, CD8+ T cells upregulated glycolysis to fuel anabolic needs for proliferation but predominantly used oxidative phosphorylation for energy production during the acute phase (days 7–28) after vaccination. Simultaneously, CD8+CD62L+CD45RA central memory T cells were the most metabolically active subset, whereas CD8+CD62LCD45RA+ effector T cells underwent metabolic shutdown. Weakly differentiated CD8+CD62L+CD45RA+CD95 naive-like memory T cells showed minimal activity, relied solely on oxidative phosphorylation and were preferentially maintained 26 years postvaccination, reinforcing the link between cellular quiescence and longevity. Our study highlights quiescence as a key feature for long-term immunological memory formation in humans.
DOI: 10.1038/s41590-026-02421-w
Source: https://www.nature.com/articles/s41590-026-02421-w
Nature Immunology:《自然—免疫学》,创刊于2000年。隶属于施普林格·自然出版集团,最新IF:31.25
官方网址:https://www.nature.com/ni/
投稿链接:https://mts-ni.nature.com/cgi-bin/main.plex
