
中国科学院上海营养与健康研究所钱友存团队揭示了IL17REL基因编码IL-17家族细胞因子的诱饵受体来控制肠道炎症。相关论文发表在2026年1月6日出版的《自然—免疫学》杂志上。
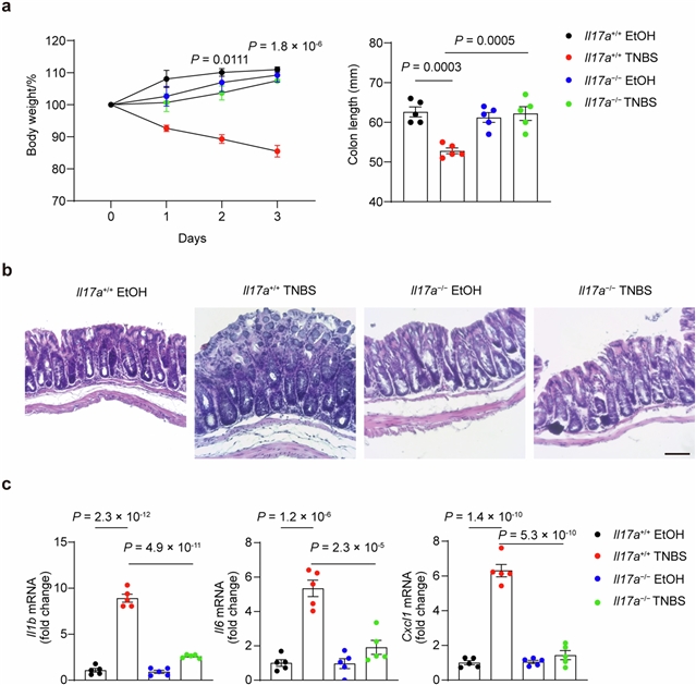
课题组研究人员证明了IL17REL编码一个能够结合白细胞介素-17(IL-17)家族细胞因子并抑制肠道炎症的诱饵受体。相比之下,IBD相关IL17REL变体编码的蛋白质缺乏这种功能。该研究团队还发现TGFβ1诱导IL17REL转录,其表达与IBD中TGFB1水平呈正相关。从机制上讲,IL-17REL蛋白与IL-17RA竞争IL-17A结合,这种能力在突变形式中丢失。敲入小鼠IL17REL可减轻2,4,6-三硝基苯磺酸诱导的结肠炎,而敲入IBD相关的IL17REL突变体则无此作用。此外,治疗性给予IL-17REL蛋白可缓解结肠炎症状。总之,这些发现提示IL-17REL变异参与IBD的发病机制,并强调IL-17REL是一个潜在的治疗靶点。
据悉,IL17REL基因位点与炎症性肠病(IBD)易感性相关。然而,它是否编码一种功能性蛋白,以及它的IBD风险变异是否会促进疾病的发病机制仍然未知。
附:英文原文
Title: The IL17REL gene encodes a decoy receptor of IL-17 family cytokines to control gut inflammation
Author: Li, Qi, Li, Xiaoyu, Lou, Yunwei, Xing, Yingying, Yan, Wei, Chen, Yuan, Hu, Guohong, Song, Xinyang, Liu, Zhanju, Yang, Tao, Qian, Youcun
Issue&Volume: 2026-01-06
Abstract: The IL17REL gene locus has been associated with susceptibility to inflammatory bowel disease (IBD). However, whether it encodes a functional protein and whether its IBD risk variants causally contribute to disease pathogenesis remain unknown. Here, we demonstrated that IL17REL encodes a decoy receptor capable of binding interleukin-17 (IL-17) family cytokines and suppressing intestinal inflammation. By contrast, proteins encoded by IBD-associated IL17REL variants lacked this function. We also showed that TGFβ1 induced IL17REL transcription, and its expression positively correlated with TGFB1 levels in IBD. Mechanistically, the IL-17REL protein competed with IL-17RA for IL-17A binding, an ability that is lost in the mutant form. Knock-in of IL17REL in mice alleviated 2,4,6-trinitrobenzene sulfonic acid-induced colitis, whereas knock-in of an IBD-associated IL17REL mutant did not. In addition, therapeutic administration of IL-17REL protein alleviated colitis symptoms. Together, these findings implicate IL-17REL variants in the pathogenesis of IBD and highlight IL-17REL as a potential therapeutic target.
DOI: 10.1038/s41590-025-02368-4
Source: https://www.nature.com/articles/s41590-025-02368-4
Nature Immunology:《自然—免疫学》,创刊于2000年。隶属于施普林格·自然出版集团,最新IF:31.25
官方网址:https://www.nature.com/ni/
投稿链接:https://mts-ni.nature.com/cgi-bin/main.plex
