|
|
|
|
|
FMD | 精彩荐读:乳腺外佩吉特病中HER2状态的评估及其对新型人源化抗HER2抗体偶联药物——维迪西妥单抗的临床意义 |
|
|
论文标题:Assessment of HER2 status in extramammary Paget disease and its implication for disitamab vedotin, a novel humanized anti-HER2 antibody-drug conjugate therapy
期刊:Frontiers of Medicine
作者:Jia Jia, Lili Mao, Jing Lin, Wenyu Li, Pei Yuan, Lei Guo, Jie Dai, Caili Li, Xue Bai, Zhongwu Li, Yu Chen, Jun Guo, Jianming Ying, Lu Si
发表时间:12 Apr 2024
DOI:10.1007/s11684-023-1046-2
微信链接:点击此处阅读微信文章
导 读
中国医学科学院肿瘤医院应建明、北京大学肿瘤医院斯璐等在Frontiers of Medicine发表通讯文章《乳腺外佩吉特病中HER2状态的评估及其对新型人源化抗HER2抗体偶联药物——维迪西妥单抗的临床意义》(Assessment of HER2 status in extramammary Paget disease and its implication for disitamab vedotin, a novel humanized anti-HER2 antibody-drug conjugate therapy)。本文报道了一项研究,该研究系统评估了乳房外佩吉特病中HER2蛋白表达与基因扩增状态。研究表明,抗HER2抗体药物偶联物维迪西妥单抗在HER2表达的晚期乳腺外佩吉特病患者中显示出积极疗效,为这一罕见疾病的靶向治疗提供了新依据。
乳房外佩吉特病(EMPD)是一种罕见的腺癌,好发于顶泌汗腺丰富的皮肤区域,如会阴部,可分为原发性和继发性两类。约半数患者病变局限于表皮,称为上皮内乳房外佩吉特病,手术可带来长期生存,但手术切缘阳性是导致复发的重要因素。侵袭性乳房外佩吉特病则具有高复发、高转移和高死亡率的特点。目前晚期患者可考虑化疗和靶向治疗,但疗效常不理想,亟需新的治疗策略。人类表皮生长因子受体2(HER2)在多种恶性肿瘤中过表达或扩增,与不良预后相关。既往研究显示其在乳房外佩吉特病中的表达率介于15%至60.87%之间,但样本量有限。抗体-药物偶联物(ADC)是一类由抗体与细胞毒性载荷组成的靶向药物,维迪西妥单抗(DV)作为一种新型抗HER2的抗体-药物偶联物,已在我国获批用于HER2过表达的局部晚期或转移性尿路上皮癌和胃癌,但其在乳房外佩吉特病中的应用尚未被探索。
中国医学科学院肿瘤医院应建明、北京大学肿瘤医院斯璐等对乳房外佩吉特病中HER2的状态进行了系统评估,并探讨了新型人源化抗HER2抗体-药物偶联物维迪西妥单抗在该疾病中的治疗潜力。文章以Letter to Frontiers of Medicine的形式发表于Frontiers of Medicine。
研究团队回顾性收集了来自三家医疗中心的129例乳房外佩吉特病病例,最终对102例进行了HER2免疫组织化学(IHC)染色,并对其中46例进一步实施了HER2荧光原位杂交(FISH)检测。此外,两例既往化疗失败的晚期乳房外佩吉特病患者接受了维迪西妥单抗治疗,其疗效通过改良实体瘤疗效评价标准(RECIST 1.1)进行评估。
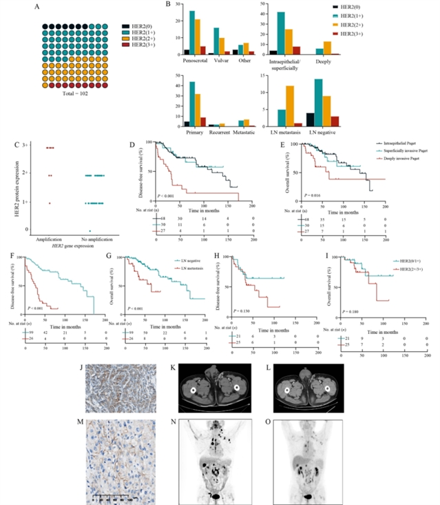
结果显示,HER2蛋白表达阳性率达93.1%,其中IHC 1+、2+和3+分别占47.1%、37.3%和8.7%(图1)。在侵袭性病例中,HER2 IHC 2+及3+的比例略高于上皮内病例。淋巴结转移在HER2 IHC 2+/3+亚组中更为常见。HER2状态在不同病灶部位以及原发、复发和转移灶之间未见显著差异。FISH检测发现17.39%的病例存在HER2基因扩增,其中所有IHC 3+病例均存在扩增,而IHC 2+和1+病例中分别有11.1%和4.5%存在扩增。

图1 乳房外佩吉特病中的HER2状态与维迪西妥单抗疗效
生存分析显示,全组患者5年无病生存率(DFS)和总生存率(OS)分别为61.6%和74.3%。浅表浸润性乳房外佩吉特病的预后与上皮内病例相似,两者均优于深部浸润病例。淋巴结转移是无病生存和总生存的独立危险因素。在侵袭性病例中,HER2 IHC 2+/3+患者的中位生存时间有缩短趋势。
两例接受维迪西妥单抗治疗的患者HER2 IHC评分分别为2+和1+,且FISH均为阴性。两例均在化疗失败后接受维迪西妥单抗治疗,并在8周后达到部分缓解。病例一在治疗11.0个月后出现骨转移,病例二在7个月后发生肝转移,但后续联合抗PD-1治疗后病情稳定。治疗过程中两例患者均出现手足麻木等不良反应。
该研究是目前样本量最大、多中心参与的HER2在乳房外佩吉特病中表达的系统性分析。结果表明,HER2在乳房外佩吉特病中表达普遍,且以低水平表达为主。即使HER2低表达的晚期患者也可能从维迪西妥单抗治疗中获益,这为拓展HER2靶向治疗的应用范围提供了依据。未来需开展更大规模的临床研究进一步验证抗体-药物偶联物在乳房外佩吉特病中的疗效与安全性,以期为这一罕见难治肿瘤提供新的治疗选择。
原文信息
标题
Assessment of HER2 status in extramammary Paget disease and its implication for disitamab vedotin, a novel humanized anti-HER2 antibody-drug conjugate therapy
作者
Jia Jia1, Lili Mao2, Jing Lin3, Wenyu Li2, Pei Yuan1, Lei Guo1, Jie Dai2, Caili Li2, Xue Bai2, Zhongwu Li4, Yu Chen3, Jun Guo2, Jianming Ying1, Lu Si2
机构
1. State Key Laboratory of Molecular Oncology, Department of Pathology, National Cancer Center/National Clinical Research Center for Cancer/Cancer Hospital, Chinese Academy of Medical Sciences and Peking Union Medical College, Beijing 100021, China
2. Key Laboratory of Carcinogenesis and Translational Research (Ministry of Education/Beijing), Department of Melanoma and Sarcoma, Peking University Cancer Hospital & Institute, Beijing 100142, China
3. Department of Medical Oncology, Clinical Oncology School of Fujian Medical University, Fujian Cancer Hospital, Fuzhou 350014, China
4. Department of Pathology, Peking University Cancer Hospital & Institute, Beijing 100142, China
通讯作者
Jianming Ying, Lu Si
引用这篇文章
Jia Jia, Lili Mao, Jing Lin, Wenyu Li, Pei Yuan, Lei Guo, Jie Dai, Caili Li, Xue Bai, Zhongwu Li, Yu Chen, Jun Guo, Jianming Ying, Lu Si. Assessment of HER2 status in extramammary Paget disease and its implication for disitamab vedotin, a novel humanized anti-HER2 antibody-drug conjugate therapy. Front. Med., 2024, 18(3): 565-569
https://doi.org/10.1007/s11684-023-1046-2
https://journal.hep.com.cn/fmd/EN/10.1007/s11684-023-1046-2
https://link.springer.com/article/10.1007/s11684-023-1046-2
感谢作者对Frontiers of Medicine的信任和支持。
期刊简介
Frontiers of Medicine是中国工程院院刊,由教育部主管,高等教育出版社、中国工程院与上海交通大学医学院附属瑞金医院共同主办。期刊聚焦医学前沿领域的学术进展,关注国际研究热点与中国优秀研究成果,主编为陈赛娟院士、张伯礼院士和王小凡院士。主要报道领域涵盖临床医学、基础医学、转化医学、流行病学、公共卫生、中医药学和人工智能医学等,刊载文章类型包括Research Article、Review、Perspective、Editorial、Case Report、Comment、Letter等。
期刊已被SCI、PubMed、Scopus、中国科技核心期刊、中国科学引文数据库(CSCD)核心库、第三批临床医学领域高质量科技期刊分级目录T1级、化学文摘数据库(CAS)等权威数据库收录,在2025中国科学院文献情报中心期刊分区表医学大类中位列二区。
在线浏览
https://journal.hep.com.cn/fmd
https://link.springer.com/journal/11684
投稿
https://mc.manuscriptcentral.com/fmd
特别声明:本文转载仅仅是出于传播信息的需要,并不意味着代表本网站观点或证实其内容的真实性;如其他媒体、网站或个人从本网站转载使用,须保留本网站注明的“来源”,并自负版权等法律责任;作者如果不希望被转载或者联系转载稿费等事宜,请与我们接洽。