
近日,美国国立卫生研究院教授Eugene V. Koonin及其小组提出了阿斯加德古菌对真核生物的优势贡献。这一研究成果于2026年1月14日发表在国际顶尖学术期刊《自然》上。
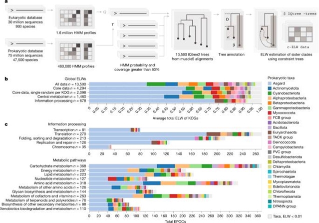
该课题组研究人员对核心真核生物基因的起源进行了全面的分析,这些基因可以追溯到LECA,这是一个严格的统计框架,以进化假设测试为中心,主题为约束的系统发育树。结果表明,阿斯加德古菌对大多数保守的真核生物功能系统和途径的起源起着主导作用。Alphaproteobacteria的贡献有限,主要与能量转化系统和Fe-S clthemter生物发生有关,而其他细菌门的祖先分散在真核生物的功能景观中,没有明确一致的趋势。这些发现暗示了一种真核发生模型,其中真核细胞组织的关键特征在阿斯加德谱系中进化,导致LECA,随后是α变形菌内共生体的捕获,并在内共生之前和之后从其他细菌中获得大量基因,但零星的水平获得基因。
据介绍,真核生物的起源是进化生物学的关键问题之一。最后的真核生物共同祖先(LECA)已经包含线粒体(一种源自α变形菌的内共生细胞器)的证明,以及阿斯加德古细菌(真核生物最近的古细菌亲戚)的发现,为真核生物的进化提供了信息和限制。
附:英文原文
Title: Dominant contribution of Asgard archaea to eukaryogenesis
Author: Tobiasson, Victor, Luo, Jacob, Wolf, Yuri I., Koonin, Eugene V.
Issue&Volume: 2026-01-14
Abstract: The origin of eukaryotes is one of the key problems in evolutionary biology1,2. The demonstration that the last eukaryotic common ancestor (LECA) already contained the mitochondrion—an endosymbiotic organelle derived from an alphaproteobacterium—and the discovery of Asgard archaea—the closest archaeal relatives of eukaryotes3,4,5,6,7—inform and constrain evolutionary scenarios of eukaryogenesis8. We conducted a comprehensive analysis of the origins of core eukaryotic genes tracing to the LECA within a rigorous statistical framework centred around evolutionary hypothesis testing using constrained phylogenetic trees. The results show dominant contributions of Asgard archaea to the origin of most of the conserved eukaryotic functional systems and pathways. A limited contribution from Alphaproteobacteria was identified, relating primarily to energy transformation systems and Fe–S cluster biogenesis, whereas ancestry from other bacterial phyla was scattered across the eukaryotic functional landscape, without clear, consistent trends. These findings imply a model of eukaryogenesis in which key features of eukaryotic cell organization evolved in the Asgard lineage leading to the LECA, followed by the capture of the alphaproteobacterial endosymbiont and augmented by numerous but sporadic horizontal acquisitions of genes from other bacteria both before and after endosymbiosis.
DOI: 10.1038/s41586-025-09960-6
Source: https://www.nature.com/articles/s41586-025-09960-6
Nature:《自然》,创刊于1869年。隶属于施普林格·自然出版集团,最新IF:69.504
官方网址:http://www.nature.com/
投稿链接:http://www.nature.com/authors/submit_manuscript.html
