|
|
|
|
|
FMD | 精彩荐读:由TMEM141、DDHD2和LHFPL5双等位基因功能缺失变异引起的神经发育障碍家系的全景变异分析 |
|
|
论文标题:Panoramic variation analysis of a family with neurodevelopmental disorders caused by biallelic loss-of-function variants in TMEM141, DDHD2, and LHFPL5
期刊: Frontiers of Medicine
作者:Liwei Sun, Xueting Yang, Amjad Khan, Xue Yu, Han Zhang, Shirui Han, Xiaerbati Habulieti, Yang Sun, Rongrong Wang, Xue Zhang
发表时间:15 Feb 2024
DOI:10.1007/s11684-023-1006-x
微信链接:点击此处阅读微信文章
导 读
北京协和医学院基础学院王蓉蓉和Amjad Khan等在Frontiers of Medicine发表研究论文《由TMEM141、DDHD2和LHFPL5双等位基因功能缺失变异引起的神经发育障碍家系的全景变异分析》(Panoramic variation analysis of a family with neurodevelopmental disorders caused by biallelic loss-of-function variants in TMEM141, DDHD2, and LHFPL5)。本研究对一个患有神经发育障碍的巴基斯坦近亲家庭进行了全景变异分析,发现TMEM141、DDHD2和LHFPL5三个基因的双等位基因功能缺失变异共同导致患者出现智力障碍、痉挛性截瘫和耳聋等复杂表型,并通过动物模型和细胞实验揭示了TMEM141缺失影响线粒体功能进而导致神经发育异常的机制。
神经发育障碍是一类严重影响大脑发育和功能的疾病,包括智力障碍、自闭症谱系障碍和注意力缺陷多动障碍等。这类疾病具有高度的临床和遗传异质性,给临床诊断和治疗带来了巨大挑战。智力障碍作为神经发育障碍的一种重要表现形式,其特征是智力功能和适应行为的显著限制。在近亲结婚较为常见的地区,常染色体隐性遗传的基因缺陷是导致智力障碍的主要遗传原因。尽管下一代测序技术的发展揭示了许多新的遗传变异,但大多数智力障碍病例的遗传诊断仍然不明,尤其是当疾病表型由多基因变异共同导致时,传统的诊断方法往往难以全面捕捉基因型与表型之间的复杂关系。因此,对于具有多位点基因组变异的疾病表型,全景变异分析成为解析其遗传机制的关键手段。
北京协和医学院基础学院王蓉蓉和Amjad Khan等对一个患有严重神经发育障碍的巴基斯坦近亲家庭进行了深入研究。通过综合运用纯合子定位、单核苷酸多态性阵列、全外显子测序和全基因组测序等多种技术手段,结合动物模型和细胞功能实验,揭示了TMEM141、DDHD2和LHFPL5三个基因的双等位基因功能缺失变异共同导致该家庭患者出现智力障碍、痉挛性截瘫和耳聋等多种表型的分子机制。
研究团队首先对该巴基斯坦近亲家庭的先证者进行了详细的临床评估。先证者为一名20岁女性,表现出严重智力障碍、发育迟缓、喂养困难、语言延迟、癫痫、面部畸形和双侧感音神经性耳聋等症状。脑部磁共振成像显示弥漫性轻度脑和小脑萎缩,双侧内侧颞叶和三角区周围可见轻微的液体衰减反转恢复信号(图1)。鉴于患者的复杂表型和近亲结婚背景,研究团队推测其病因可能涉及多个基因的变异。通过全外显子测序和全基因组测序分析,研究人员在患者中鉴定出了三个基因的纯合变异:TMEM141基因的c.270G>A(p.Trp90*)无义变异、DDHD2基因的c.411+767_c.1249-327del内含子缺失变异,以及LHFPL5基因的c.250delC(p.Leu84*)移码变异。这些变异均通过Sanger测序在家庭成员中得到了验证,并符合常染色体隐性遗传模式。

图1 海马神经元和小脑浦肯野细胞的电生理测试与高尔基染色
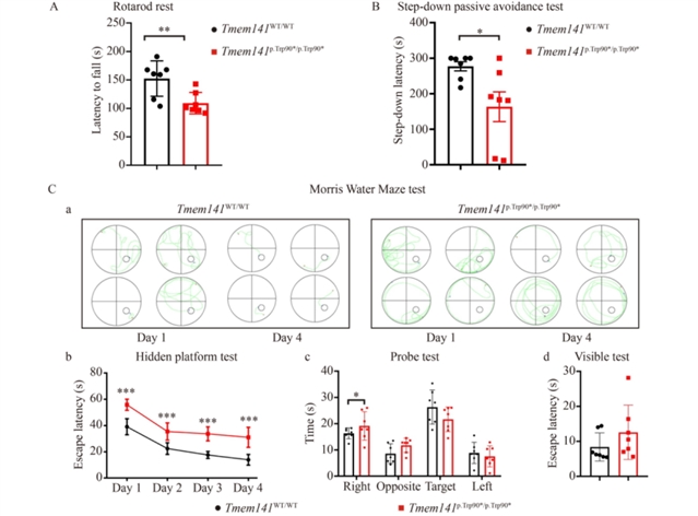
为了探究TMEM141变异的致病机制,研究团队构建了携带人类TMEM141 p.Trp90*变异的小鼠模型。行为学研究发现,该模型小鼠表现出学习能力和运动协调能力的显著受损,如Morris水迷宫实验中隐藏平台逃避潜伏期延长,旋转杆实验中停留时间缩短,以及被动回避实验中潜伏期减少(图2)。脑片电生理和高尔基染色结果显示,模型小鼠海马神经元的突触呈现可塑性缺陷,小脑浦肯野细胞的树突分支异常(图3)。透射电镜观察发现线粒体形态异常,表现为线粒体增大、嵴肿胀和空化(图4)。进一步的细胞实验表明,在敲低TMEM141的人神经母细胞瘤SH-SY5Y细胞中,线粒体的生物能量功能受到显著影响,氧消耗率和ATP生成率降低,提示线粒体功能异常可能是TMEM141变异导致神经发育障碍的重要机制。

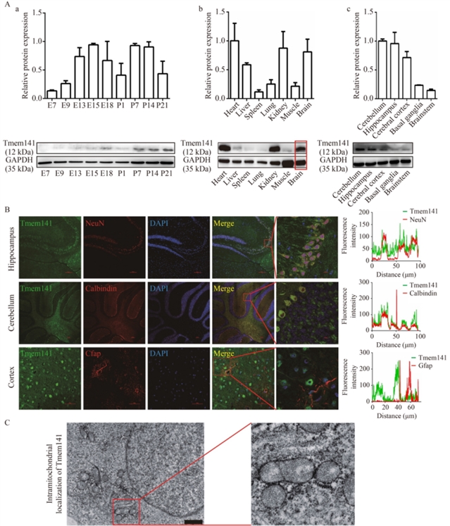
图2 TMEM141蛋白的表达谱与定位

图3 Tmem141 p.Trp90*/p.Trp90*小鼠的运动协调与学习能力受损

图4 TMEM141缺陷对线粒体形态及生物能量功能的影响
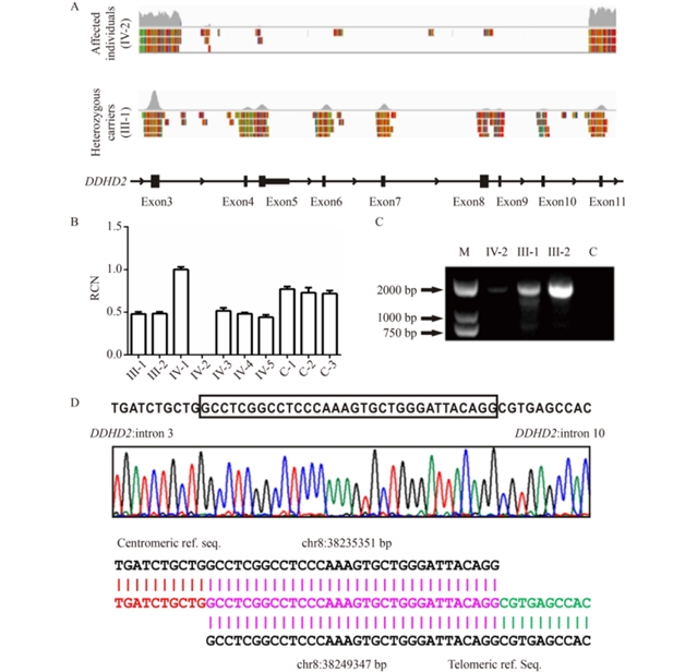
此外,研究团队还对DDHD2和LHFPL5基因的变异进行了功能验证。结果证实,DDHD2基因存在14028 bp的纯合内含子缺失(图5),该变异被证实与痉挛性截瘫相关;而LHFPL5基因的无义变异则与耳聋表型共分离。这一发现表明,该患者的复杂表型是由多个基因的独立变异共同作用的结果,体现了神经发育障碍遗传异质性的另一种重要形式——多位点基因组变异。

图5 神经发育障碍先证者中DDHD2缺失变异的鉴定
本研究通过全景变异分析方法,揭示了TMEM141基因的双等位基因功能缺失变异与综合征性智力障碍的因果关系,拓展了对神经发育障碍遗传基础的认识。研究结果强调在面对复杂神经发育障碍表型时,采用多技术整合的全景变异分析策略的重要性,这不仅有助于提高诊断准确率,还能为深入理解疾病机制提供新的视角。此外,该研究建立的TMEM141变异小鼠模型为进一步研究线粒体功能异常在神经发育中的作用提供了有价值的工具。
原文信息
标题
Panoramic variation analysis of a family with neurodevelopmental disorders caused by biallelic loss-of-function variants in TMEM141, DDHD2, and LHFPL5
作者
Liwei Sun1,2,3, Xueting Yang1, Amjad Khan1,4,5,6, Xue Yu1,7, Han Zhang1,8, Shirui Han1, Xiaerbati Habulieti1, Yang Sun1, Rongrong Wang1, Xue Zhang1
机构
1. McKusick-Zhang Center for Genetic Medicine, State Key Laboratory for Complex Severe and Rare Diseases, Institute of Basic Medical Sciences of Chinese Academy of Medical Sciences, School of Basic Medicine of Peking Union Medical College, Beijing 100005, China
2. Chongqing Key Laboratory of Human Embryo Engineering, Center for Reproductive Medicine, National Key Clinical Speciality Construction Project (Obstetrics and Gynecology), Chongqing Health Center for Women and Children, Chongqing 400013, China
3. Chongqing Clinical Research Center for Reproductive Medicine, Women and Children’s Hospital of Chongqing Medical University, Chongqing 400013, China
4. Faculty of Biological Sciences, Department of Zoology, University of Lakki Marwat, Khyber Pakhtunkhwa 28420, Pakistan
5. Institute for Medical Genetics and Applied Genomics, University of Tübingen, Tübingen 72076, Germany
6. Alexander von Humboldt fellowship Foundation, Berlin 10117, Germany
7. Department of Pediatrics, the First Affiliated Hospital of Guangxi Medical University, Nanning 530000, China
8. Department of Laboratory Medicine, State Key Laboratory for Complex Severe and Rare Diseases, Peking Union Medical College Hospital, Chinese Academy of Medical Science and Peking Union Medical College, Beijing 100730, China
通讯作者
Amjad Khan, Rongrong Wang
引用这篇文章
Liwei Sun, Xueting Yang, Amjad Khan, Xue Yu, Han Zhang, Shirui Han, Xiaerbati Habulieti, Yang Sun, Rongrong Wang, Xue Zhang. Panoramic variation analysis of a family with neurodevelopmental disorders caused by biallelic loss-of-function variants in TMEM141, DDHD2, and LHFPL5. Front. Med., 2024, 18(1): 81–97
https://doi.org/10.1007/s11684-023-1006-x
https://journal.hep.com.cn/fmd/EN/10.1007/s11684-023-1006-x
https://link.springer.com/article/10.1007/s11684-023-1006-x
感谢作者对Frontiers of Medicine的信任和支持。
期刊简介
Frontiers of Medicine是中国工程院院刊,由教育部主管,高等教育出版社、中国工程院与上海交通大学医学院附属瑞金医院共同主办。期刊聚焦医学前沿领域的学术进展,关注国际研究热点与中国优秀研究成果,主编为陈赛娟院士、张伯礼院士和王小凡院士。主要报道领域涵盖临床医学、基础医学、转化医学、流行病学、公共卫生、中医药学和人工智能医学等,刊载文章类型包括Research Article、Review、Perspective、Editorial、Case Report、Comment、Letter等。
期刊已被SCI、PubMed、Scopus、中国科技核心期刊、中国科学引文数据库(CSCD)核心库、第三批临床医学领域高质量科技期刊分级目录T1级、化学文摘数据库(CAS)等权威数据库收录,在2025中国科学院文献情报中心期刊分区表医学大类中位列二区。
在线浏览
https://journal.hep.com.cn/fmd
https://link.springer.com/journal/11684
投稿
https://mc.manuscriptcentral.com/fmd

《前沿》系列英文学术期刊
由教育部主管、高等教育出版社主办的《前沿》(Frontiers)系列英文学术期刊,于2006年正式创刊,以网络版和印刷版向全球发行。系列期刊包括基础科学、生命科学、工程技术和人文社会科学四个主题,是我国覆盖学科最广泛的英文学术期刊群,其中12种被SCI收录,其他也被A&HCI、Ei、MEDLINE或相应学科国际权威检索系统收录,具有一定的国际学术影响力。系列期刊采用在线优先出版方式,保证文章以最快速度发表。
中国学术前沿期刊网
http://journal.hep.com.cn

特别声明:本文转载仅仅是出于传播信息的需要,并不意味着代表本网站观点或证实其内容的真实性;如其他媒体、网站或个人从本网站转载使用,须保留本网站注明的“来源”,并自负版权等法律责任;作者如果不希望被转载或者联系转载稿费等事宜,请与我们接洽。