来源:Frontiers of Medicine 发布时间:2025/10/28 15:17:40
选择字号:
FMD|精彩荐读:胆囊癌中不同基因组组件的拓扑重组与功能改变

论文标题:Topological reorganization and functional alteration of distinct genomic components in gallbladder cancer

期刊: Frontiers of Medicine

作者:Guoqiang Li, Peng Pu, Mengqiao Pan, Xiaoling Weng, Shimei Qiu , Yiming Li, Sk Jahir Abbas, Lu Zou, Ke Liu, Zheng Wang, Ziyu Shao, Lin Jiang, Wenguang Wu, Yun Liu, Rong Shao, Fatao Liu, Yingbin Liu

发表时间:15 Feb 2024

DOI: 10.1007/s11684-023-1008-8

微信链接:点击此处阅读微信文章

导 读

上海交通大学医学院附属仁济医院上海市肿瘤研究所刘颖斌、刘法涛、刘赟,上海交通大学医学院邵荣等在Frontiers of Medicine发表研究论文《胆囊癌中不同基因组组件的拓扑重组与功能改变》(Topological reorganization and functional alteration of distinct genomic components in gallbladder cancer)。本研究通过分析胆囊癌中染色体区室、拓扑关联结构域(TADs)和CTCF介导环的结构重组,揭示了三维基因组结构异常调控癌基因表达的分子机制,为胆囊癌的发病机制研究及治疗靶点开发提供了理论依据。

在人类癌症的发生发展过程中,染色质的三维结构异常会影响基因组调控因子的功能,进而改变基因表达模式。染色质的拓扑结构主要包括染色体区室(A/B compartments)、拓扑关联结构域(TADs)和CCCTC结合因子(CTCF)介导的环结构,这些层级结构共同维持着基因表达的精准调控。然而,目前对于癌症中基因组各层级结构的拓扑重排机制及其功能影响的认识仍较为有限。胆囊癌作为胆道系统最常见的恶性肿瘤,具有早期症状隐匿、诊断延迟、预后极差的特点,患者五年生存率不足16%。尽管已有研究揭示了胆囊癌的分子遗传特征,但基因组拓扑结构的改变在胆囊癌发生中的作用尚未明确。

为深入探讨这一问题,上海交通大学医学院附属仁济医院上海市肿瘤研究所刘颖斌、刘法涛、刘赟,上海交通大学医学院邵荣等通过结合原位Hi-C、RNA测序和染色质免疫沉淀测序(ChIP-seq)等技术,系统分析了胆囊癌组织和细胞系中染色体区室、拓扑关联结构域和CTCF介导环的结构重组与功能变化,揭示了三维基因组结构异常调控癌基因表达的分子机制。

研究团队首先对两对胆囊癌及癌旁组织、人正常胆管上皮细胞(HBEC)和两种胆囊癌细胞系(GBC-SD、NOZ)进行了全基因组染色质相互作用分析。结果显示,胆囊癌组织中的染色体间相互作用比例显著高于细胞系,占总染色质相互作用的47%–52%,而在正常上皮细胞和癌细胞系中这一比例仅为11%–17%,提示组织异质性可能增强染色体间的相互作用(图1)。进一步研究发现,胆囊癌细胞系中高强度的染色体间相互作用与全基因组测序(WGS)检测到的染色体易位事件显著相关,例如PTPRD基因(9号染色体)与2号染色体、ZNF423基因(16号染色体)与3号染色体的易位,这些易位可能通过改变基因表达促进癌症进展。

图1 实验策略的工作流程及染色体相互作用的全基因组图谱

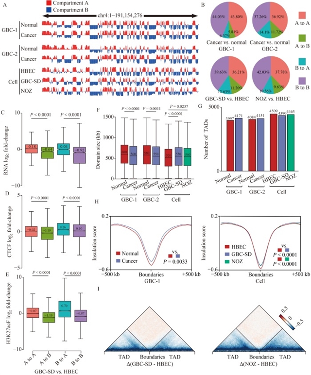
在染色体区室层面,研究发现胆囊癌细胞中5%–12%的基因组区域发生了A/B区室转换(A区转为B区或反之)。A区室通常与基因活跃表达相关,而B区室则与基因沉默相关。区室转换与CTCF结合水平及基因表达变化显著相关:当A区转为B区时,基因表达水平降低;B区转为A区时,基因表达水平升高(图2)。此外,CTCF结合峰主要分布在A区室,且其信号强度在区室转换区域与基因表达呈正相关。

图2 胆囊癌中染色体区室和拓扑关联结构域的重组

拓扑关联结构域分析显示,胆囊癌细胞系中的TAD尺寸大于正常上皮细胞,但数量略有减少;而在癌组织中则观察到相反趋势。更重要的是,胆囊癌组织和细胞系的TAD边界绝缘分数显著降低,表明TAD边界强度减弱,导致TAD间相互作用增加而TAD内相互作用减少。这种边界弱化可能使邻近TADs形成新的调控环,进而影响基因表达。

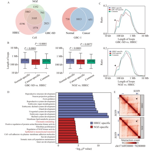
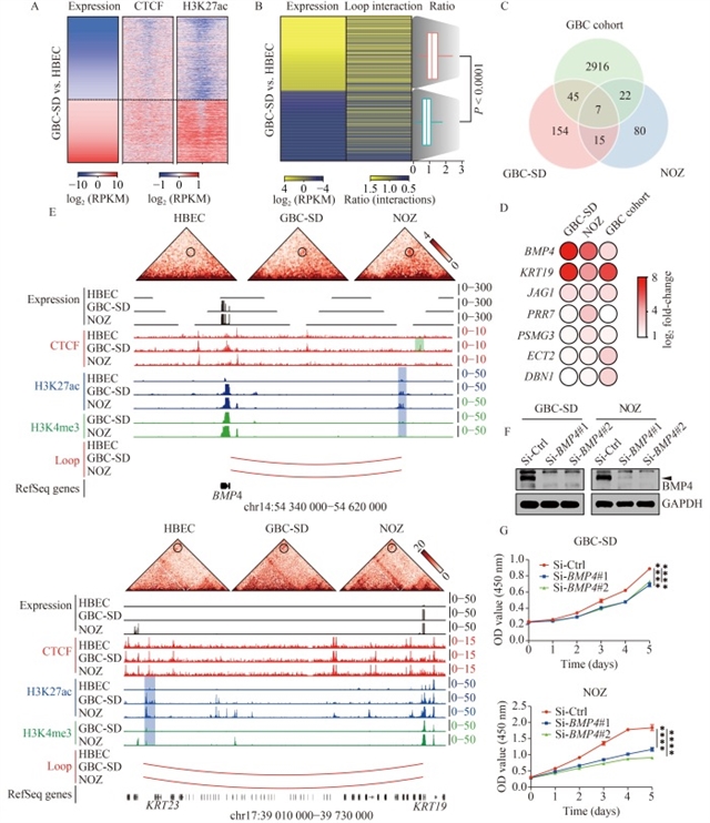
在染色质环结构层面,研究发现胆囊癌细胞系中21%–42%的环为癌症特异性环,且这些环的长度显著短于正常细胞特异性环或共有环(图3)。功能富集分析显示,癌症特异性环主要与染色质重塑、上皮间质转化(EMT)激活等癌症相关生物学过程相关,而正常细胞特异性环则富集于发育相关通路。进一步研究证实,CTCF介导的增强子-启动子(E-P)环是调控癌基因表达的关键结构。例如,BMP4、KRT19FOXA2等癌基因在胆囊癌细胞中通过癌症特异性E-P环被激活,这些环的锚点处富集CTCF结合位点和H3K27ac修饰(增强子标记)(图4)。

图3 胆囊癌中环结构的特征

图4 CCCTC结合因子、环结构与基因表达的关系

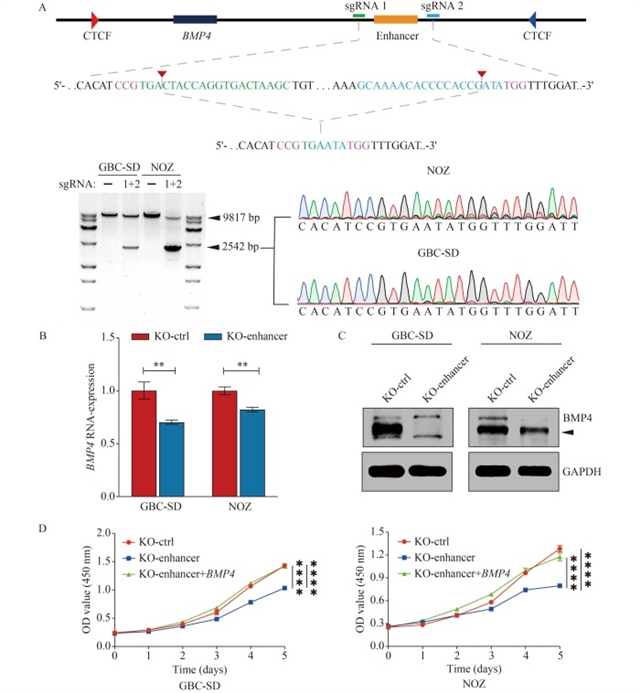
为验证E-P环的功能,研究团队利用CRISPR/Cas9系统敲除了BMP4基因的增强子区域,结果显示BMP4表达水平显著降低,癌细胞增殖能力受到抑制;而过表达BMP4可恢复细胞增殖能力(图5)。此外,破坏CTCF结合位点同样导致BMP4表达下调,证实CTCF介导的E-P环在维持癌基因高表达中的必要性(图6)。

图5 候选增强子的缺失导致BMP4表达下调

图6 CTCF结合位点的破坏导致BMP4表达下调

本研究系统揭示了胆囊癌中三维基因组的多层级结构异常,阐明了CTCF介导的增强子-启动子环通过调控癌基因表达促进肿瘤进展的分子机制。这些发现不仅为理解胆囊癌的发病机制提供了新的理论依据,还为开发基于基因组拓扑结构的诊断标志物和治疗靶点奠定了基础。

原文信息

标题

Topological reorganization and functional alteration of distinct genomic components in gallbladder cancer

作者

Guoqiang Li1,2,3, Peng Pu1,2,3, Mengqiao Pan2, Xiaoling Weng2, Shimei Qiu4, Yiming Li1,2,3, Sk Jahir Abbas2, Lu Zou1,2,3, Ke Liu1,2,3, Zheng Wang5, Ziyu Shao6, Lin Jiang3,6, Wenguang Wu1,2,3, Yun Liu2,3, Rong Shao7, Fatao Liu2,3, Yingbin Liu1,2,3

机构

1. Department of Biliary-Pancreatic Surgery, Renji Hospital, School of Medicine, Shanghai Jiao Tong University, Shanghai 200127, China

2. Shanghai Cancer Institute, State Key Laboratory of Oncogenes and Related Genes, Shanghai 200127, China

3. Shanghai Key Laboratory of Biliary Tract Disease, Shanghai 200082, China

4. Department of Health Science and Engineering, University of Shanghai for Science and Technology, Shanghai 200082, China

5. Shanghai Tenth People’s Hospital of Tongji University, Shanghai 200072, China

6. Department of General Surgery, Xinhua Hospital, School of Medicine, Shanghai Jiao Tong University, Shanghai 200082, China

7. Department of Pharmacology, Shanghai Jiao Tong University School of Medicine, Shanghai 200025, China

通讯作者

Yun Liu, Rong Shao, Fatao Liu, Yingbin Liu

引用这篇文章

Guoqiang Li, Peng Pu, Mengqiao Pan, Xiaoling Weng, Shimei Qiu, Yiming Li, Sk Jahir Abbas, Lu Zou, Ke Liu, Zheng Wang, Ziyu Shao, Lin Jiang, Wenguang Wu, Yun Liu, Rong Shao, Fatao Liu, Yingbin Liu. Topological reorganization and functional alteration of distinct genomic components in gallbladder cancer. Front. Med., 2024, 18(1): 109–127

https://doi.org/10.1007/s11684-023-1008-8

https://journal.hep.com.cn/fmd/EN/10.1007/s11684-023-1008-8

https://link.springer.com/article/10.1007/s11684-023-1008-8

感谢作者对Frontiers of Medicine的信任和支持。

期刊简介

Frontiers of Medicine是中国工程院院刊,由教育部主管,高等教育出版社、中国工程院与上海交通大学医学院附属瑞金医院共同主办。期刊聚焦医学前沿领域的学术进展,关注国际研究热点与中国优秀研究成果,主编为陈赛娟院士、张伯礼院士和王小凡院士。主要报道领域涵盖临床医学、基础医学、转化医学、流行病学、公共卫生、中医药学和人工智能医学等,刊载文章类型包括Research Article、Review、Perspective、Editorial、Case Report、Comment、Letter等。

期刊已被SCI、PubMed、Scopus、中国科技核心期刊、中国科学引文数据库(CSCD)核心库、第三批临床医学领域高质量科技期刊分级目录T1级、化学文摘数据库(CAS)等权威数据库收录,在2025中国科学院文献情报中心期刊分区表医学大类中位列二区。

在线浏览

https://journal.hep.com.cn/fmd

https://link.springer.com/journal/11684

投稿

https://mc.manuscriptcentral.com/fmd

《前沿》系列英文学术期刊

由教育部主管、高等教育出版社主办的《前沿》(Frontiers)系列英文学术期刊,于2006年正式创刊,以网络版和印刷版向全球发行。系列期刊包括基础科学、生命科学、工程技术和人文社会科学四个主题,是我国覆盖学科最广泛的英文学术期刊群,其中12种被SCI收录,其他也被A&HCI、Ei、MEDLINE或相应学科国际权威检索系统收录,具有一定的国际学术影响力。系列期刊采用在线优先出版方式,保证文章以最快速度发表。

中国学术前沿期刊网

http://journal.hep.com.cn

 
 
 
特别声明:本文转载仅仅是出于传播信息的需要,并不意味着代表本网站观点或证实其内容的真实性;如其他媒体、网站或个人从本网站转载使用,须保留本网站注明的“来源”,并自负版权等法律责任;作者如果不希望被转载或者联系转载稿费等事宜,请与我们接洽。
 
 打印  发E-mail给: 
    
 
相关新闻 相关论文

图片新闻
请投票!科学网2025年度十佳博文评选启动 轻干湿交替灌溉可改善稻米的食味品质
韦布望远镜探测到巨大星系爆发 一屋子流感病人为何却没人生病
>>更多
 
一周新闻排行
 
编辑部推荐博文